正规博彩平台

首页 > 要闻动态 > 政务专题 > 聚焦粤港澳大湾区建设发展 > 最新政策

国务院关于同意在广东省暂时调整实施有关行政法规规定的批复

时间 : 2022-11-29 11:15:52 来源 : 中国政府网
【打印】 【字体:

国务院关于同意在广东省暂时调整实施

有关行政法规规定的批复

国函〔2022〕129号


正规博彩平台,海关总署、司法部、港澳办:

  你们关于对入出内地符合条件的香港、澳门机动车实行免担保政策并在广东省暂时调整实施有关行政法规规定的请示收悉。现批复如下:

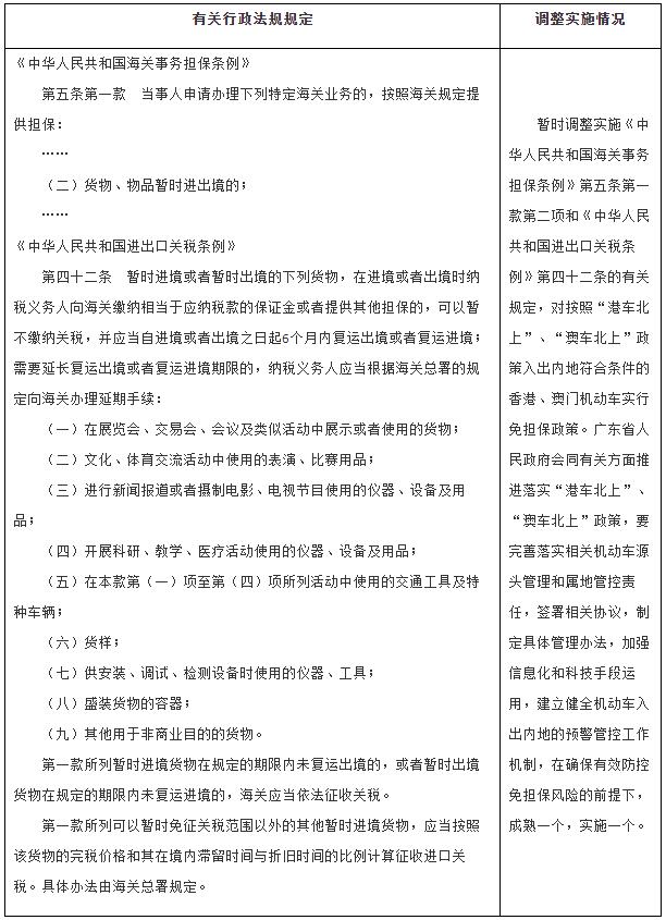
  一、为支持粤港澳大湾区建设,同意自即日起在广东省暂时调整实施《中华人民共和国海关事务担保条例》、《中华人民共和国进出口关税条例》的有关规定(目录附后),对符合条件的按照香港机动车经港珠澳大桥珠海公路口岸入出内地(以下称“港车北上”)政策入出内地的香港机动车和按照澳门机动车经港珠澳大桥珠海公路口岸入出内地(以下称“澳车北上”)政策入出内地的澳门机动车实行免担保政策。

  二、正规博彩平台、海关总署等有关部门要根据上述调整,按职责分工推进落实“港车北上”、“澳车北上”政策,及时对本省、本部门制定的规章和规范性文件作相应调整,建立相适应的管理制度,在确保有效防控免担保风险的前提下,成熟一个,实施一个。

  三、国务院将根据有关政策在广东省的实施情况,适时对本批复的内容进行调整。


  附件:国务院决定在广东省暂时调整实施的有关行政法规规定目录


国务院

2022年11月17日


  (此件公开发布)


附件


国务院决定在广东省暂时调整实施的

有关行政法规规定目录


规定.jpg