正规博彩平台

 无障碍    长者助手 我的收藏   收藏
政府信息公开 规章库

正规博彩平台办公厅政府信息公开

索引号: 006939748/2000-00107 分类: 科技、教育、通知
发布机构: 正规博彩平台办公厅 成文日期: 2000-05-10
名称: 印发广东省社会保障信息系统建设总体规划的通知
文号: 粤府办〔2000〕72号 发布日期: 2000-05-10
主题词:
【打印】 【字体:    

印发广东省社会保障信息系统建设总体规划的通知

发布日期:2000-05-10  浏览次数:-
粤府办[2000]72号

━━━━━━━━━━━━━━━━━━━

 

印发广东省社会保障信息系统建设总体规划的通知

各地级以上市人民政府,顺德市人民政府,省府直属有关单位:   《广东省社会保障信息系统建设总体规划》(以下简称《规划》)已经省社 会保障信息系统建设联席会议(以下简称省联席会议)审核并报经省人民政府同 意,现与劳动和社会保障部《关于印发社会保障卡建设总体规划的通知》(劳社 部函[1999]213号)一起印发给你们,并结合我省的实际,提出如下意 见,请一并贯彻执行。   一、各级政府、各有关部门要正确认识社会保障信息系统建设的重要意义和 作用。要按照《规划》要求,做好我省社会保障信息系统的建设。各市社会保障 信息系统建设的总体规划和实施方案,报经省社会保障信息系统建设项目管理办 公室(以下简称省项目管理办公室)审核后,提交省联席会议审定,并由省项目 管理办公室批复实施。社会保障卡的发放,应在国家和省的统一规划下进行,各 市不得自定标准、自行发卡。需要发卡的地区,必须根据国家和省的规划要求, 制定本地社会保障卡建设规划,报省项目管理办公室审批。   二、省联席会议要进一步加强对全省社会保障信息系统建设的领导,协调处 理有关问题。省项目管理办公室负责省级跨部门公共系统的建设和管理,并承担 指导市级系统和各业务系统建设的任务,包括:负责组织制定系统总体实施方案、 信息交换标准、规范管理制度和技术标准;在现有省政府信息网络大平台的基础 上,完成省级各业务系统的横向网络连接及省到市级纵向骨干网络建设,并在此 基础上扩展为全省政务网络系统,实现各业务系统间跨部门、跨地区信息共享和 信息交换;按照国家对IC卡应用的有关政策和劳动和社会保障部对社会保障卡 的管理规定,组织制定我省社会保障卡建设规划管理规定,对全省社会保障卡应 用实行统一规划、实施和管理;组织系统试点工程的实施。   三、各市人民政府负责本级跨部门公共系统的建设和管理。要按照省的统一 规划,制定本市社会保障信息系统的建设规划。在现有市政府信息网络基础上, 完成市级各业务系统的横向网络连接及市到区(县)的纵向网络建设,建立市级 政府职能部门之间的高速信息交换和信息共享平台;按照劳动和社会保障部和省 关于社会保障卡系统建设的统一规划和标准,负责本市社会保障卡建设实施和管 理等工作。                         正规博彩平台办公厅                         二○○○年五月十日

广东省社会保障信息系统建设总体规划

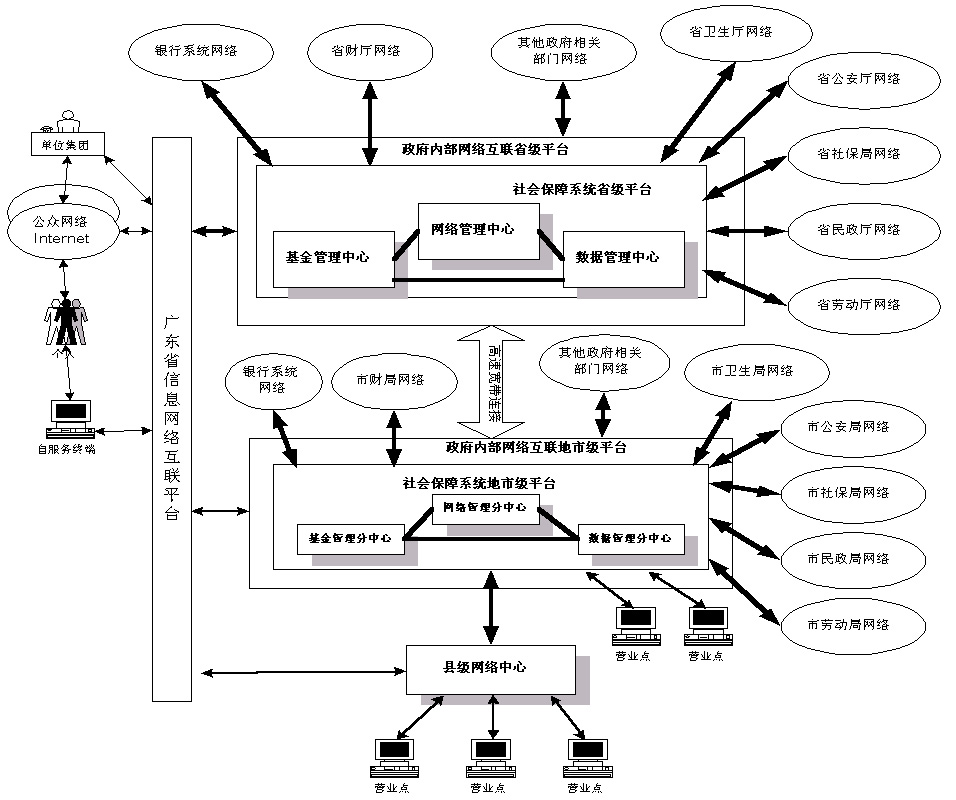
  根据正规博彩平台 《关于同意建设全省统一社会保障信息系统的批复》 (粤府函[1998]322号),编制广东省社会保障信息系统建设总体规划 (以下简称总体规划)。   一、现状和需求    改革开放以来,广东的社会经济发展取得令人瞩目的成就,人民生活水平大 幅度改善和提高,社会保险事业日益发展完善,人们的劳动和基本生活得到有效 保证,包括社会保险,劳动就业,民政事业在内的社会保障制度初具规模。迄今 为止,全省已有700多万人参加社会养老保险,各市都已建立最低生活保障制 度,下岗职工的基本生活已有保证,再就业工程进展顺利,这都为建立全省社会 保障制度奠定了良好的基础。与此相适应,社会保险、劳动事业、民政事业等业 务系统的计算机应用取得可喜的成绩,全省已有约30个市县200多万人养老 保险业务实现计算机处理,约占投保人数的30%,广东劳动力市场信息网络框 架初步建立,救灾救济信息网已用电话网(PSTN)联结到县,及时地为各级 领导部门报送各种救灾救济信息。   但是由于历史的原因和客观条件的局限,我省的社会保障制度还未能形成一 个完整的体系,加上各地社会经济发展不平衡,社会保障业务规范还没有统一, 导致技术标准与系统接口也不统一,因而已经建立的信息系统难以相互连接,信 息无法交流与共享。社会保障信息系统内各分系统之间,由于部门分割,相互之 间不能很好地沟通。这种相互分割、分散、互不连接的系统现状已无法适应全省 社会保障事业发展的需要。因此,需要建立全省统一的社会保障信息系统。   建立全省统一社会保障信息系统的目的是在统一规划、统一组织、统一方案、 统一规范标准的前提下,用全省统一的计算机信息网络,把分布于各部门、各地 市的社会保障信息分系统连接起来,形成一个大的完整的社会保障信息网络系统, 用以支持全省统一社会保障体系的建立和发展,促进我省经济体制改革和社会发 展的顺利进行。   全省统一的社会保障信息系统建设也是我省信息化总体规划所确定的五大重 点工程项目之一,它的建成对全省信息化建设将起到很好的示范和推动作用。尤 其是在全省网络统一大平台基础上建设,既可以保证网络的统一性、完整性、安 全性,又可以充分利用现有资源,避免重复建设,节省投资,加速系统的建成。 同时,还可以成为全省政府系统信息连网的基础,为政府各部门的业务应用与管 理提供统一的信息高速公路网络平台,全面发挥网络增值服务优势。促进政府管 理信息化的实现,带动全社会信息化的发展。   二、建设目标与原则   (一)建设目标   1、总体目标   广东省社会保障信息系统建设的总体目标是:到2005年,在全省范围内 建成一个业务功能完整、标准规范统一、安全可靠、管理模式先进的统一的社会 保障信息系统,实现全省社会保障服务的信息化、现代化,以适应社会保障体制 改革的需要。   该系统将为建立完善的全省社会保障体系提供现代化的技术支持和先进的服 务手段,做到社会保险、劳动事业、民政事业等三大社会保障业务处理的系统化、 计算机化,并由统一的信息网络来支持。   该系统与政府的其它信息网络相连接,为政府部门提供宏观调控和辅助决策 服务。计划、财政、社会保险、劳动、民政、地税、技术监督等相关的职能部门 可以通过该系统进行宏观调控和管理。   该系统面向全社会,与公众信息网络相连接,通过多种渠道为公众提供服务。 公众可以通过网络终端、智能(IC)卡等方便快捷地获取信息并享受应有的社 会保障服务。   2、近期目标   社会保障信息系统建设将在三年内(1999──2001年)实现以下近 期目标:   建立全省统一的社会保障业务规范和计算机处理技术规范,基本实现省市县 各级社会保障业务处理计算机化,为建设全省统一的社会保障信息系统奠定基础。   建成省级社会保障信息网络。建立全省网络管理中心、数据管理中心、基金 管理中心,并通过高速网络互联形成全省社会保障信息系统的核心。建成省直及 中央驻粤单位的社会保险业务信息系统。   建成部分地级市社会保障信息网络,并与省级网络互联,形成全省社会保障 信息系统框架。建成部分县级网络,并与地级市网络相连,为市县级范围内的单 位和个人提供社会保障服务。   到2000年,全省实现对养老保险的计算机网络化管理。   在珠江三角洲地区所有市县、东西两翼地区主要市县、北部山区部分市县实 现医疗保险业务的网络化管理,以满足医疗保险制度改革的需要。   逐步增加失业保险、工伤保险、生育保险、劳动就业、社会救济等业务子系 统,扩大社会保障信息系统的覆盖面。   (二)建设原则   建设社会保障信息系统必须坚持统一规划、统一标准、充分利用、联合共建 的总体原则。   1、统一规划   在省信息化工作领导小组和省社会保障信息系统建设联席会议的统一领导下, 由省社会保障信息系统建设项目管理办公室负责制定全省社会保障信息系统总体 规划。各有关部门和各地区要在省总体规划的统一指导下进行社会保障信息系统 的建设,其建设方案须经省社会保障信息系统建设联席会议组织论证和审查后, 方能实施。   2、统一标准   全省社会保障信息系统建设在规范标准方面要做到四个统一。即采用统一的 业务标准、统一的计算机技术标准、统一的网络互联技术标准、统一的IC卡系 统标准。对已经有了国际标准、国家标准,或实际上的应用标准的,必须遵循。 尚未形成标准的,要在建设过程中探索、总结、加予制订和完善。   3、充分利用   在业务系统建设方面,充分利用已有的基础设施,在基础通信方面,要充分 利用已有的公共基础线路,在信息网络方面,要充分利用原省信息化工作领导小 组办公室主持建设的全省统一网络互联大平台。   4、联合共建   在联席会议领导下,在统一规划和统一标准的前提下,各社会保障职能部门 一方面要负责各自业务系统的建设,另一方面要从全局出发,对于系统中互相联 系的部分要密切配合,共同建设好大系统。   三、系统描述   社会保障信息系统分成四大部分来描述,即:系统主要功能、系统逻辑结构、 系统数据仓库和系统网络结构。   (一)系统主要功能   社会保障信息系统主要实现以下功能:   1、三大业务处理计算机化   社会保险业务即养老保险、失业保险、医疗保险、工伤保险、生育保险等的 处理过程实现计算机化。目前全省社会保险业务虽然相当一部分已采用计算机处 理,但应用水平仍然较低。建立社会保障信息系统以后,社会保险的所有业务处 理过程将全面实现计算机化,消除手工作业,使社会保障业务达到快捷高效地运 作。   劳动就业保险、劳动技能开发、劳动关系处理,用工制度监察、劳动资源管 理,劳动工资管理等业务也将实现计算机化处理和管理。   民政事业方面,诸如社会救济、社会福利、优抚安置业务系统也要实现计算 机化处理和管理。   2、基金管理网络化   基金管理主要包括基金征缴、基金预算、基金核算、基金拨付、基金监管、 财务管理等众多环节,不同的业务环节分布在不同的地区和不同的部门进行处理, 采用传统手工作业方式和人工管理已经不符合社会发展的要求,除了实现基金管 理计算机化这一最基本要求之外,重点要实现基金管理的网络化,以促进基金管 理各个不同业务部门之间的协同工作。   3、数据管理系统化   社会保障信息系统将把分布在各个业务部门的数据库通过计算机网络和数据 仓库技术连结起来,实行系统化管理,并形成全省性数据管理中心,提供跨部门 的数据共享。数据管理中心将是整个系统建设统一的基础,也是开展社会保障全 面服务的核心。   4、网络管理智能化   社会保障信息系统网络覆盖全省各地,有大量的社会保障业务在线运作,这 就对网络管理的水平提出实现智能化的要求。诸如对用户管理、权限管理、应急 与恢复措施、监控与维护、网络安全等网络管理任务在工具和手段上实现智能化。   5、宏观监管实时化   社会保障信息系统一方面必须为政府相关职能部门提供实时的决策信息,如 各项业务报告、统计报表、分析预测报告、监测信息等,为政府对社会保障工作 进行宏观调控提供有效的手段。另一方面,还涉及到巨额社会保障基金需要在网 上运作,为防范风险,必须加强宏观监督管理,借助于行政和技术的手段进行实 时的监测、控制和管理。   6、咨询服务多媒体化   社会保障信息系统的公共服务功能是推动社会保障工作的重要一环。社会保 障信息系统将提供社会保障业务咨询、社会保障政策法规咨询、个人社会保障信 息查询、集团社会保障信息查询、社会保障信息发布等服务。实现这些服务的手 段和形式必须根据具体条件的不同而多种多样。如采用自服务终端、IC卡、公 共服务网络、电话等多种形式。   系统的功能结构如图一所示。
 
  (二)系统逻辑结构

  社会保障信息系统在纵向上有省、地市和县三级,横向上在省、地市级是以

基金管理子系统、网络管理子系统、数据管理子系统为核心,并与三大业务系统

相连接。另外,还有面向社会公共信息服务子系统。在县级重点是建设各个业务

子系统,并通过网络中心与地市级连接。系统的逻辑结构如图二所示。

 
  (三)系统数据仓库

  社会保障信息系统数据仓库是一个统一的、综合的、分布式的大型数据仓库,

它主要包括基础数据库、社会保障业务数据库、基金数据库、个人帐户数据库、

综合分析数据库、查询数据库、宏观数据库、政策法规等八大数据库系统。数据

仓库系统构成如图三所示。

 
  (四)系统网络结构

  社会保障信息系统的网络以我省建立的全省统一网络互联大平台为基础,在

省、市级分别以政府信息网络平台为核心,通过公共通信设施连接到各有关部门。

在公共服务方面,充分利用各个公众信息网络和INTERNET资源。网络结

构如图四所示。

 
  四、组织管理与资金筹措



  (一)组织管理

  坚持省社会保障信息系统建设联席会议制度,要确保联席会议制度的权威性。

在联席会议指导下,由省社会保障信息系统建设项目管理办公室,负责项目方案

设计与评审、设备招标以及建设工作的组织协调、综合平衡等工作。各有关建设

单位要在项目管理办公室的组织协调下,齐心协力,分工负责,共同建设好全省

统一的社会保障信息系统。

  (二)资金筹措

  在建设资金的筹措上,按照事权结合、分级筹措的原则,省、市、县系统建

设的资金原则上各级自行解决,考虑到系统建设的统一性与各地财政状况的差异,

为了保证全省统一社会保障信息系统的尽快建成,省级财政可以考虑给困难地区

以适当补贴。



  五、实施步骤



  广东省社会保障信息系统建设在组织实施过程中,必须遵循统一规划、统一

标准、分步实施的原则,并在此基础上保证系统的完整性和统一性。

  实施步骤分如下几阶段进行:

  第一阶段──总体规划

  对系统进行统一规划,确定系统的发展目标和建设方向,明确各级、各个部

门系统的关系,对系统的建设提出指导原则。

  第二阶段──总体设计

  在总体规划的基础上,进行深入的业务调研,明确各个分系统和总系统的业

务流程,确定总系统的核心业务和功能,对核心系统和各个业务系统进行初步方

案设计,对全系统进行总体设计,同时,选择一两个地方进行系统试点。在总体

设计和各业务系统初步设计的基础上,有计划地开展项目设备招标采购工作。

  第三阶段──系统详细设计与开发

  在总体设计和各业务系统初步设计的基础上,对核心系统和各个业务系统进

行详细设计。有条件的子系统先进入实施开发工作。尤其是要加快对试点系统的

开发,并总结经验,加以推广。

  第四阶段──系统全面实施开发

  在总结试点经验和开发成果的基础上,进行系统的全面开发和推广应用。而

这个工作是有组织、有计划地进行。

  第五阶段──系统的修改完善

  在系统开发和应用过程中,进一步修改、扩充和完善。





中华人民共和国劳动和社会保障部

───────────────────────────              劳社部函[1999]213号

关于印发社会保障卡建设总体规划的通知

各省、自治区、直辖市劳动(劳动和社会保障)厅(局):   《社会保障卡建设总体规划》(以下简称《规划》)已经劳动和社会保障部 信息化工作领导小组审议通过,现印发给你们,请遵照执行。现就有关问题通知 如下:   一、各级劳动保障部门要正确认识社会保障卡建设的意义和作用,不仅要看 到其重要性和便利性,也要认识到发行社会保障卡必须具备一定条件。社会保障 卡应用要按照总体规划要求,在试点的基础上稳妥有序地进行。   二、拟发行社会保障卡的地区要本着规划先行的原则,根据本《规划》的有 关精神,制定本地区社会保障卡建设规划,报省级劳动保障部门审批并报我部信 息化工作领导小组办公室(部信息中心)备案。   三、社会保障卡的有关信息标准、技术标准和管理规范正在制定当中,随后 将陆续下发。在标准和规范尚未下发之前,各地要严格按照《关于劳动保障领域 IC卡应用有关问题的通知》(劳社厅函[1999]43号)的要求,暂停 IC卡的制作和发行。   四、社会保障卡的发行实行注册管理制度。各地发行社会保障卡,须经省级 劳动保障部门审查同意后向我部提出申请,经我部审核同意后,由各地向国家 IC卡注册中心申请注册发卡机构标识号。注册审核办法及开始受理时间另行通 知。   五、我部对于各级劳动保障部门面向社会发行的磁条卡、一维条码卡和凸码 卡不做统一规划,需发行的地区可根据当地情况,按照《劳动和社会保险管理信 息系统规划要点》(劳社部函[1998]138号)的有关要求,自行规划和 建设。                    中华人民共和国劳动和社会保障部                      一九九九年十二月一日

社会保障卡建设总体规划

  社会保障卡是利用集成电路卡(即IC卡)技术实现劳动者与用人单位劳动 和社会保障(以下简称劳动保障)信息收集、识别、共享和交换的一种工具,也 是持卡者与劳动和社会保险管理信息系统的一种交互接口。作为信息系统可利用 的一种技术手段,在系统建设的基础上稳妥有序地应用社会保障卡,对实现信息 系统一体化管理,提高劳动保障工作效率,具有一定的实际意义。为避免出现各 地分散发卡和盲目上卡的局面,保证社会保障卡建设在统一指导下规范、有序、 安全地开展,有效实现社会保障卡跨地区、跨业务使用,根据《国务院办公厅关 于加强集成电路卡管理有关问题的通知》(国办发[1997]22号)精神, 制定本规划。   一、总体目标、指导思想和建设原则   (一)总体目标。   根据统一规划,在建立和完善劳动和社会保险管理信息系统的过程中,稳妥 有序地实施IC卡技术;在城镇用人单位和从业人员、离退休人员中分别发行社 会保障(单位)卡和社会保障(个人)卡;实行社会保障卡的一卡多用和全国通 用,实现信息在最大范围内的共享和交换。   (二)指导思想。   1.统一规划,因地实施。全国制定统一规划,在此前提下,各地可根据当 地的业务需求、信息系统建设、经济技术条件等具体情况,自行决定是否发卡、 发卡时间、发卡进度和发卡方式,选择社会保障(个人)卡的用卡业务,按统一 的标准和规范自行实施社会保障卡建设。   2.服从整体,相对独立。社会保障卡是劳动和社会保险管理信息系统的组 成部分,同时,又可构成一个相对独立的子系统,在建设过程中既要服从信息系 统建设的整体要求,又要保持其相对的独立性。   3.网卡结合,资源共享。网络和资源数据库是社会保障卡应用的前提,卡 是对网络和数据库的有效补充,二者有机结合,共同实现劳动保障信息资源在全 社会范围内的共享。   4.强化管理,服务社会。社会保障卡的建设,既要有利于劳动保障部门更 好地管理监督用人单位的用工及社会保险登记缴费,也要有利于劳动者和用人单 位方便快捷地办理各项劳动保障业务,体现政府部门为社会服务的宗旨。   5.先进与成熟并举,高效与安全并重。在设计思想和技术配备上,既要考 虑到技术的先进性,也要考虑到其成熟性和实用性。在保证便捷高效用卡的同时, 确保网络联接、设备配置、数据传输和卡内数据等方面的安全可靠。   6.开放并可扩展。在标准的制订和应用的设计上,要提供扩展方法并预留 扩充空间,以适应业务发展需求和地方扩充要求。   (三)建设原则。   1.一体化,只发一卡。发卡地区的劳动保障部门对某类对象只发行一张社 会保障卡,即用人单位一户一卡,劳动者个人一人一卡。该卡作为行业性IC卡 应用,在异地通读的基础上逐步实现全国通用。   2.高起点,一步到位。为保证卡内信息的安全性、可扩充性,同时在国家 更大范围合并用卡之前无特殊情况劳动保障部门不再轻易换卡,社会保障卡在开 始使用时就采用性能较高的IC卡。   3.低门槛,滚动发展。社会保障(个人)卡可先从最成熟、最急需的业务 着手发卡,再根据业务需求情况和信息系统建设状况逐步扩大应用业务和地区范 围,在统一规划下滚动发展。社会保障(用人单位)卡的进卡业务全国基本统一, 在有条件的地区首先应用并逐步扩大应用地区范围。   二、社会保障卡的主要功能、系统结构和卡内信息   (一)社会保障卡的主要功能。社会保障卡主要在就业服务、职业技能培训 和鉴定、劳动合同管理、工资收入管理、养老保险、失业保险、医疗保险、工伤 保险、生育保险及劳动与社会保险争议等方面应用,其主要功能是:识别持卡者 在劳动保障各项业务中的合法身份,并作为办理劳动保障业务的电子凭证;替代 手工完成信息录入,增强数据真实性和准确性,提高工作效率;在信息网络建设 先期不完善的情况下,辅助网络实现劳动保障业务有关信息的收集和交换,完成 信息识别;在网络完善后,完成必要的信息交换,减少网络传输量,并充分利用 IC卡的信息识别和安全认证功能提高系统安全性;实现劳动保障业务的电子化 办公和社会化运行,增强劳动保障部门的管理力度,增强劳动保障业务的透明度; 实现劳动保障系统各项业务的信息共享和交换,并与其他政府部门间的相关信息 进行交换。   (二)社会保障卡的系统结构。社会保障卡系统包括社会保障卡、读写机具、 读写软件、数据库和计算机网络,由发卡子系统和应用子系统组成。发卡子系统 完成社会保障卡的发放、注销以及业务指标扩充、数据结构修改等功能。应用子 系统配合劳动和社会保险管理信息系统网络,实现信息的收集、识别、共享和交 换。   (三)社会保障卡卡内信息组成。   1.社会保障(个人)卡卡内信息组成(见附件1),包括:全国统一规定 的基本指标(A类),为发卡地区的必选指标,可实现全国通用;全国统一规定 的劳动保障业务领域指标(B类),发卡地区可按统一规则选择一项或几项业务 进卡,在选择同样业务的地区,该卡可实现通用(初期阶段实现通读);全国统 一规定的非劳动保障业务的相关领域指标(C类),发卡地区可选择业务或指标 进卡;地方自行扩充的业务指标(D类),发卡地区可按统一规则扩充本地区应 用的指标;   2.社会保障(用人单位)卡卡内信息组成(见附件2),包括:全国统一 规定的基本指标和业务指标(A类),为发卡地区的必选指标,可实现全国通用; 地方自行扩充的业务指标(B类),发卡地区可按统一规则扩充本地区应用的指 标。   三、社会保障卡的设计、制造、发行和管理   (一)设计原则。一是在信息内容方面要满足劳动保障各项业务的基本需求 和发展要求;二是要实行统一的应用标准,并与劳动和社会保险管理信息系统宏 观统计数据库和资源数据库的标准相一致;三是要与国际、国内有关的技术标准 和信息标准相衔接。   (二)应用标准。劳动保障部根据国家有关标准制定社会保障卡应用标准, 包括:应用信息标准,如卡内业务目录结构,数据指标的位置、名称、长度、属 性,以及数据指标间的逻辑和数据关系等;IC卡技术标准,如卡型、芯片设计、 IC卡操作系统(COS)、卡面、卡基等;信息结构生成规则,包括部级和地 方扩充各自指标及交叉扩充指标的规则等;硬件标准,如读写机具标准等;安全 认证标准,如加密算法和密钥管理等标准;读写软件标准,如初始化基础平台标 准等。   (三)IC卡芯片提供机构和IC卡制造机构的选择。   1.IC卡芯片提供机构应具有国家IC卡注册中心分配的IC卡芯片提供 机构注册标识号和颁发的注册证书,IC卡制造机构应具有国家IC卡注册中心 分配的IC卡制造机构注册标识号和颁发的注册证书。   2.所提供的IC卡芯片或生产的IC卡必须具有符合国家标准的质量检验 证明,符合社会保障卡设计原则。   3.在国内有成功应用的范例,具有较好的信誉和较强的技术实力、经济实 力,在各地建立了较好的服务体系。   (四)社会保障卡选型。要选择具有以下条件的接触式CPU卡:技术先进, 符合国际、国内相关标准,产品质量稳定,能够适应劳动保障众多业务共同性与 交叉性并存的特点;高安全性,以防止内含主要识别类和帐务类数据的社会保障 卡信息被非法篡改;存储容量大,能够满足劳动保障业务种类多、数据量大的需 求;支持数据结构的适当修改;兼容性强,可与相关行业IC卡实现卡内约定数 据的互读写。考虑到卡上信息的安全性,应优先选择我国自行设计并生产的IC 卡。   (五)发卡条件。发行社会保障卡的地区,应具备如下条件:是中心城市一 级及以上的地区,中心城市以下的地区不能独立发卡;业务成熟、流程规范,能 保证社会保障卡的有效应用;业务管理信息系统建设具有一定规模,并建立了为 社会保障卡提供后台支持的资源数据库(信息交换平台),城市管理和信息系统 管理达到一定水平,多业务间的综合和协调能力较强;人口达到一定规模;有一 定的技术力量,包括人员、设备等,能支持IC卡的管理和使用,并能快速完成 使IC卡切实达到应用目的的系统布局;为实施发卡工作制定了符合规定、合理 有效、可以操作的费用解决方案和具体发行方案。   (六)注册和发行管理。社会保障卡的发行实行注册管理制度。劳动保障部 向国家IC卡注册中心申请注册社会保障卡应用标识号。各地劳动保障部门发行 社会保障卡,须经省级劳动保障部门审查并报劳动保障部审核同意后, 向国家 IC卡注册中心申请注册发卡机构标识号,并按有关的发行管理规定进行发行和 管理。   (七)密钥管理。社会保障卡采用全国统一的加密算法,本着既保证卡内信 息安全,又能够在近期实现异地通读,最终支持全国通用的原则,按部-(省) -市两(三)级生成并管理密钥。   四、社会保障卡系统建设的组织分工   (一)劳动保障部承担的职责。包括:贯彻落实国家IC卡应用工作的法规、 方针和政策,对全国社会保障卡建设实施归口管理;负责制定社会保障卡建设的 总体规划,制订有关的信息标准(全国通用指标)、技术标准、规范和管理制度; 负责组织开发社会保障卡初始化基础平台;负责确定社会保障卡的加密算法,管 理全国的密钥系统;负责向国家IC卡注册中心申请注册社会保障卡应用标识号; 对地方推荐社会保障卡芯片提供和IC卡制造机构的资格、技术标准和开发产品 等进行审查;负责对地方提出的发卡注册申请进行条件审查,对地方发行的社会 保障卡进行标准检测;组织社会保障卡的应用试点工作,并对各地的应用进行指 导监督。   (二)省级劳动保障部门承担的职责。包括:按部里统一规划,结合本省( 自治区、直辖市,下同)具体情况制定本省社会保障卡应用规划和相应管理规定; 在部里所规定的社会保障卡全国通用指标基础上,根据本省业务要求,按照统一 规则扩充省内通用的指标项,并制订相应标准;负责对发卡地区的发卡注册申请 文件进行审查,合格后报部;根据部里有关规定,负责本省社会保障卡应用的指 导监督;在设有省级密钥的地方负责本省省级密钥的管理。   (三)发卡地区劳动保障部门承担的职责。包括:按照劳动保障部和本省统 一的规划和标准,制定本地区社会保障卡建设的实施方案并组织实施;根据劳动 保障部和本省对社会保障卡设计、制造、发行和管理的有关规定,负责本地区社 会保障卡的发行管理;负责编写本地区的发卡注册申请文件,经省级劳动保障部 门审查并报劳动保障部审核同意后,报国家IC卡注册中心注册;在劳动保障部 和本省所规定的社会保障卡基本指标基础上,根据本地区业务要求,按照统一规 则扩充卡内业务指标;负责本地区社会保障卡数据的写入;负责本地区社会保障 卡密钥的管理。   五、基础管理   (一)加强对社会保障卡建设工作的管理。凡拟开展此项工作的省及中心城 市劳动保障部门要明确社会保障卡归口规划管理单位,负责本地区社会保障卡的 统一规划和管理。   (二)强化对技术人员和业务人员的培训。发卡地区的劳动保障部门要扩大 与外界的交流与合作,了解IC卡技术的发展动态,吸取先进经验,培养高素质 的技术和管理队伍。   (三)建立完善的投资体制。各地社会保障卡的建设经费,可由当地财政解 决,也可以本着多方投入和财政补贴相结合的原则解决。对弥补财政拨款不足的 收费,应严格按国家关于IC卡收费的有关规定执行。社会保障卡总体规划、相 关标准制订、初始化基础平台的设计开发、加密算法研制等方面费用,由劳动保 障部商有关部门统筹解决。

 
附件1                                

 
附件2                                

 
附件4

社会保障卡系统结构图解

  社会保障卡系统包括发卡子系统和应用子系统,其信息交换流程如附件3所 示。   1.各业务前台通过社会保障卡识别持卡者的合法身份,办理劳动保障业务。   2.在办理劳动保障业务的过程中,劳动者持社会保障(个人)卡实现与资 源数据库的信息交换;用人单位除可利用网络实现基层单位管理平台同各业务前 台的信息交换外,也可以通过社会保障(用人单位)卡实现与资源数据库的信息 交换。   3.在脱网工作的业务POS机之间,以及在脱网工作的业务POS机与联 网工作的业务前台之间,利用社会保障卡实现约定的信息交换。   4.在联网工作的业务前台之间,主要通过网络进行信息交换,社会保障卡 起安全认证和信息交换的补充作用。   5.在没有网络联通的中心城市之间,通过社会保障卡进行约定的业务信息 交换。   6.在有网络联通的中心城市之间,主要通过网络进行业务信息交换,同时 出于提高网络传输速度和减少网络运行成本方面的考虑,网卡结合传输信息,社 会保障卡起补充作用。   7.社会保障(个人)卡与公安、定点医疗机构和定点零售药店等部门存在 信息交换,社会保障(用人单位)卡与工商、税务、技术监督等部门存在信息交 换。