
正规博彩平台关于印发广东省疫苗
安全事件应急预案(试行)的通知
粤府函〔2019〕430号
各地级以上市人民政府,省政府各部门、各直属机构:
现将《广东省疫苗安全事件应急预案(试行)》印发给你们,请认真组织实施。实施过程中遇到的问题,请径向省药监局反映。
正规博彩平台
2019年12月30日
广东省疫苗安全事件应急预案(试行)
目录
1 总则
1.1 编制目的
1.2 编制依据
1.3 适用范围
1.4 分级标准
1.5 处置原则
2 组织体系
2.1 应急指挥体系
2.1.1 省疫苗安全事件应急指挥部
2.1.2 应急指挥部办公室
2.1.3 现场指挥机构(工作组)职责和组成
2.1.3.1 综合协调组
2.1.3.2 事件调查组
2.1.3.3 危害控制组
2.1.3.4 医疗救治组
2.1.3.5 应急保障组
2.1.3.6 宣传报道组
2.2 专家组
2.3 技术支撑机构
3 监测、预警、报告和评估
3.1 监测
3.1.1 报告责任主体
3.1.2 疫苗安全事件信息内容
3.2 预警
3.3 报告
3.3.1 报告程序和时限
3.3.2 报告内容和方式
3.4 事件评估
4 分级响应
4.1 Ⅰ级响应
4.2 Ⅱ级响应
4.3 Ⅲ级响应
4.4 IV级响应
4.5 响应结束
4.6 信息发布
4.6.1 发布原则
4.6.2 发布要求
4.6.3 发布形式
5 风险沟通
5.1 沟通目的
5.2 沟通原则
5.3 沟通方式
6 后期处置
6.1 事件评估
6.2 工作总结
6.3 善后与恢复
7 保障措施
7.1 信息保障
7.2 人员及技术保障
7.3 物质和经费保障
7.4 应急演练
7.5 应急宣传
8 预案实施
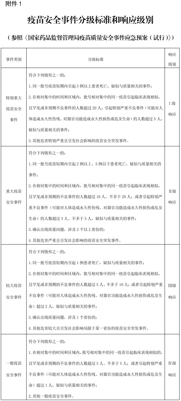
附件1疫苗安全事件分级标准和响应级别
附件2疫苗安全重大信息报告表(初报)
附件3疫苗安全重大信息报告表(续报)
附件4疫苗安全突发事件信息报告
附件5较大疫苗安全事件应急处置流程
附件6一般疫苗安全事件应急处置流程
1 总则
1.1 编制目的
为建立健全我省疫苗安全事件应急处置机制,有效预防、积极应对疫苗安全事件,高效组织应急处置工作,最大限度降低疫苗安全事件危害,保障公众健康和生命安全,维护正常的社会经济秩序,结合我省实际,制定本预案。
1.2 编制依据
《中华人民共和国突发事件应对法》《中华人民共和国药品管理法》《中华人民共和国疫苗管理法》《疫苗流通和预防接种管理条例》《关于改革和完善疫苗管理体制的意见》《市场监管突发事件应急管理办法》《药品和医疗器械安全突发事件应急预案(试行)》《疫苗质量安全事件应急预案(试行)》《全国疑似预防接种异常反应监测方案》等法律法规及有关规定。
1.3 适用范围
本预案所称的疫苗安全事件,是指发生疫苗疑似预防接种反应、群体不良事件,经组织调查后怀疑与疫苗质量有关,或者日常监督检查和风险监测中发现的疫苗安全信息,以及其他严重影响公众健康的疫苗安全事件。
本预案适用于涉及我省行政区域内突发或省外发生涉及我省的疫苗安全事件应急处置的防范应对、应急处置工作。
1.4 分级标准
疫苗安全事件分为特别重大、重大、较大和一般4个级别,依次对应Ⅰ、Ⅱ、Ⅲ、Ⅳ级响应(具体标准见附件1)。
1.5 处置原则
遵循统一领导、分级负责、预防为主、快速反应、协同应对、依法规范、科学处置的原则。
2 组织体系
2.1 应急指挥体系
全省疫苗安全事件应急指挥体系由省、市、县(区)各级应急指挥部及其办公室组成,按照分级负责的原则,负责组织、协调和指导相应事件等级的疫苗安全应急处置工作。
省级应急指挥部负责应对本行政区域较大及以上疫苗安全事件;设区的市级指挥部负责应对本行政区域一般疫苗安全事件。
2.1.1 省疫苗安全事件应急指挥部
指挥长:分管副省长
副指挥长:省政府分管副秘书长,省药监局、卫生健康委主要负责同志。
成员:省委宣传部、政法委、外办、台办,省教育厅、公安厅、民政厅、司法厅、财政厅、卫生健康委、市场监管局、港澳办、粮食和储备局、药监局,海关总署广东分署、省通信管理局、广东银保监局等单位分管负责同志及省疫苗生产企业自律共治小组负责人。
指挥长可根据实际情况抽调省有关单位分管负责同志作为成员。
各成员单位根据应急响应级别,按照省指挥部的统一部署,依职责配合做好疫苗安全突发事件应急处置工作。
省委宣传部:负责指导疫苗安全事件宣传报道和舆论引导工作。
省委政法委:负责指导、协调、督促政法机关依法办理疫苗安全犯罪案件。
省教育厅:负责协助省有关部门对学校(含托幼机构)学生在校疫苗安全事件原因进行调查以及组织应急处置工作。
省公安厅:负责事发地治安秩序维护工作;周边道路交通管制、保障应急救援道路畅通和城市公共客运通行;做好涉嫌犯罪案件的侦查工作,依法严厉打击危害疫苗安全犯罪行为。
省民政厅:负责做好受疫苗安全事件影响导致生活困难且符合社会救助条件人群的基本生活救助工作。
省司法厅:负责疫苗安全事件省政府决策的法律顾问工作。
省财政厅:负责疫苗安全事件应急救援、应急处置的资金保障。
省卫生健康委:负责组织协调相关医疗机构、疾病预防控制机构和接种单位,开展疫苗安全事件患者医疗救治。
省委外办、台办,省港澳办:负责协助有关监管部门对涉外、涉港澳台的疫苗安全事件进行应急处置。
省市场监管局:负责对疫苗安全事件所涉及的商标侵权等违法行为进行调查处理,并采取必要的应急处置措施。
省粮食和储备局:负责落实省级重要物资和应急储备物资动用计划和指令。
省药监局:负责省指挥部办公室日常工作;负责收集和上报疫苗安全事件信息;协调有关部门(单位)开展应急处置工作;控制突发事件所涉及的相关疫苗;负责对疫苗质量安全事件进行调查处理和相关技术鉴定等工作。
海关总署广东分署:负责协调省内海关及时向有关部门通报疫苗安全事件涉及的进出口环节情况,对辖区内国境口岸区域发生的进出口疫苗安全事件中违法行为进行调查处理;组织开展相关检测,依法采取必要的应急处置措施;开展相关疫苗安全事件风险评估;提交事件发生原因、处置过程和风险评估报告。
省通信管理局:根据药品监督管理、卫生健康主管及网信等部门出具的书面认定意见,配合依法查处疫苗安全事件中涉及的违法违规互联网站和应用;负责组织协调各电信运营企业支持做好应急指挥通信保障工作,保障应急指挥系统通信畅通。
广东银保监局:负责督促省内各保险机构及时开展疫苗安全相关保险理赔。
省疫苗生产企业自律共治小组:负责指导疫苗上市许可持有人制订、实施疫苗安全事件应急预案,开展疫苗安全相关教育;协助有关监管部门开展事件调查处理。
2.1.2 应急指挥部办公室
省应急指挥部办公室设在省药监局,该局主要负责同志兼任办公室主任。职责如下:
(1)承担省应急指挥部日常工作,组织落实省应急指挥部的各项工作部署,建立疫苗安全事件应急处置发文、会商、信息发布、专家组管理和工作督查等工作机制。
(2)检查督促相关地区和部门做好各项应急处置工作,及时有效控制危害,防止事态蔓延扩大。
(3)收集汇总分析各相关部门疫苗安全事件应急处置信息,及时向省指挥部报告、通报应急处置工作情况。
(4)组织协调全省疫苗安全事件的预防、预警和应急处置工作,组织相关宣传培训和演练。
(5)组织修订疫苗安全事件应急预案。
(6)组织建立和管理疫苗安全事件应急处置专家组。
(7)完成省指挥部交办的其他任务。
市、县级设立相应的疫苗安全事件应急指挥部及其办公室,负责组织、协调和指导本行政区域疫苗安全事件的应急工作。
2.1.3 现场指挥机构(工作组)职责和组成:
发生一般及较大疫苗安全事件后,事发地人民政府设立由本级人民政府负责同志、相关部门负责同志组成的现场指挥机构,统一组织、指挥、协调突发事件现场应急处置工作。现场指挥机构可根据应急处置需要设立综合协调组、事件调查组、危害控制组、医疗救治组、应急保障组和宣传报道组,并可视情况调整其设置及人员组成,也可吸收市、县级指挥部人员和专家、应急处置队伍负责人、事件发生单位负责人等参加。
2.1.3.1 综合协调组:由药品监督管理部门牵头,卫生健康、财政等部门配合。负责现场指挥机构日常工作;收集、整理、上报疫苗质量安全事件处置信息;组织召开专家组会议;协调提供必要的经费保障;经现场指挥机构授权,发布处置工作动态;承担现场指挥机构交办的其他工作。
2.1.3.2 事件调查组:由药品监督管理部门牵头,政法、公安、卫生健康等部门配合。负责调查疫苗安全事件的发生原因,评估事件影响,做出调查结论,提出防范意见;对涉嫌犯罪的,由省公安厅负责督促、指导涉案地公安机关立案侦办,查清事实,依法追究刑事责任。根据实际需要,事件调查组可设置在事发地或派员赴现场开展调查。
2.1.3.3 危害控制组:由药品监督管理部门牵头,负责组派应急队伍,监督、指导事发地政府有关部门召回、下架、封存涉事疫苗、原料及相关产品,严格控制流通渠道,防止危害蔓延扩大。
2.1.3.4 医疗救治组:由卫生健康部门牵头,负责组织协调相关医疗机构,调派医疗救治和公共卫生专家,实施疫苗安全事件患者救治,协助有关部门对事件现场进行卫生处理,组织省级应急医药储备调拨和保障,加强疫苗使用管理。
2.1.3.5 应急保障组:由粮食和储备、药品监督管理、财政等部门牵头,提供应急救援资金及协助征用交通工具,负责协调组织调运应急救援设施,妥善安置受影响人群,维护应急现场安全和救援秩序,加强治安管理,维护社会稳定,负责出入境应急设备、物资通关保障工作。
2.1.3.6 宣传报道组:由宣传部门牵头,药品监督管理、卫生健康、通信管理等部门配合,涉外、涉港澳台时包括外办、台办、港澳办等部门。根据现场指挥机构发布的信息,组织协调新闻媒体做好疫苗安全事件应急处置的新闻报道,积极引导舆论。
2.2 专家组
较大及以上级别疫苗安全事件发生后,省药监局牵头从省药品专家库中遴选相关专家成立省疫苗安全应急专家组。完善相关咨询机制,为较大及以上级别疫苗安全事件应急工作提供技术支持。
2.3 技术支撑机构
省药监局直属单位或受委托单位依职责开展应急抽样、检验检测、数据和信息收集与分析工作。根据授权或委托,组织开展事件的性质、发展趋势、危害影响等评估研判。省药监局直属单位应指定相关科室负责疫苗安全事件应急工作。
3 监测、预警、报告和评估
3.1 监测
疫苗管理部门依职责开展日常疫苗安全监督检查、抽样检验、风险监测、舆情监测等工作,收集、分析和研判可能导致疫苗安全事件的风险隐患信息,必要时向有关部门和地区通报,有关监管部门依法采取有效控制措施。
疫苗上市许可持有人、疫苗委托储存配送企业应当依法落实疫苗安全主体责任,建立健全风险监测防控措施,定期开展自查,认真排查和消除疫苗安全风险隐患。疾病预防控制机构和预防接种单位加强疫苗接种规范管理,加强接种人员专业培训,提升预防接种服务水平。出现疫苗安全事件隐患时,要立即报告当地药品监管部门和相关业务监管部门。
3.1.1 报告责任主体
(1)发生疫苗安全突发事件的疾病预防控制机构、接种单位;
(2)AEFI(疑似预防接种异常反应)监测机构;
(3)各级药品监督管理部门;
(4)其他单位和个人。
3.1.2 疫苗安全事件信息内容
(1)发生疑似疫苗预防接种异常反应,经组织调查怀疑与疫苗有关的信息;
(2)日常监督检查和风险监测中发现的疫苗安全事件信息;
(3)上级领导对疫苗安全事件作出的批示;
(4)上级部门交办或督办的疫苗安全事件信息;
(5)国内外有关部门通报的疫苗安全事件信息;
(6)群众投诉举报反映的疫苗安全事件信息;
(7)属于或可能形成疫苗安全事件的舆情信息;
(8)其他渠道获取的疫苗安全事件信息。
3.2 预警
各级药品监管、卫生健康等疫苗安全事件应急部门应发挥专家组和技术支撑机构作用,对疫苗安全事件相关危险因素进行分析,对可能危害公众健康的风险因素、风险级别、影响范围、紧急程度和可能存在的危害提出分析评估意见。可能发生疫苗安全事件或接收到有关信息,应通过指挥部办公室发布疫苗风险预警或指导信息,通知下一级应急部门和可能发生事件单位采取针对性防范措施。同时,针对可能发生事件的特点、危害程度和发展态势,指令应急处置队伍和有关单位进入待命状态,视情派出工作组进行现场督导,检查预防性处置措施执行情况。
3.3 报告
3.3.1 报告程序和时限
(1)初报。疑似疫苗安全事件发生后,各地级以上市药品监督管理部门要尽快掌握情况,及时上报突发事件信息。特别重大及重大级别疫苗安全事件,应在获知相关信息后30分钟内电话报告、1小时内书面报告;较大级别疫苗安全突发事件,应在获知相关信息后6小时内书面报告省药监局;其他突发事件可能涉及疫苗安全的,应在获知相关信息后24小时内书面上报。
省药监局应对接报的一般疫苗安全事件信息进行跟踪和协调,对达到较大及以上级别疫苗安全事件,应及时向国家药品监督管理局、省人民政府报告初步情况,并及时书面报告详细情况。
(2)续报。初报后,各地级以上市药品监督管理部门要加强相关情况的跟踪核实,组织分析研判,根据事件发展、应急处置等情况,及时续报有关信息。特别重大及重大疫苗安全事件每天至少上报一次信息,在处置过程中取得重大进展或可确定关键性信息的,应在24小时内上报进展情况。
(3)终报。应于突发事件处置结束后7个工作日内上报。
(4)核报。接到要求核报的信息,事发地药品监督管理部门要迅速核实,按时限要求反馈相关情况。原则上,对国家药品监督管理局和省委、省政府要求核报的信息,需在20分钟内电话反馈;明确要求上报书面信息的,需在50分钟内上报。对省药监局要求核报的信息,需在30分钟内电话反馈;明确要求上报书面信息的,需在1小时内反馈。
3.3.2 报告内容和方式
向国家药品监督管理局报告疫苗安全事件信息的,以《疫苗安全重大信息报告表》(附件2、3)形式报送,分为初报和续报。初报后,根据事件发展和应急处置等情况,及时续报。初报内容包括事件发生时间、地点、当前状况、危害程度、先期处置、发展趋势等。续报内容包括事件进展、后续应对措施、调查详情、原因分析等。
向省人民政府报告疫苗安全事件信息的,以《疫苗安全突发事件信息报告》(附件4)形式报送。
事件信息报告一般采取传真形式。报送信息时,可先通过电话、短信等形式先行报告事件主要情况,后续及时报送相关书面材料,报告时应确保信息核收无误。涉密信息的报告按保密有关规定处理。
3.4 事件评估
疫苗安全事件发生后,药品监督管理部门依法组织开展事件评估,初步判定是否为疫苗安全事件,并核定事件级别,将相关情况报同级指挥部,由指挥部向同级人民政府提出启动应急响应建议。评估内容主要包括:
(1)可能导致的健康危害及涉及范围,是否已造成健康危害后果及严重程度;
(2)事件影响范围及严重程度;
(3)事件发展蔓延趋势。
4 分级响应
4.1 I级响应
发生特别重大疫苗安全事件,按照国务院及国家疫苗管理部际联席会议部署要求,在国家药品监督管理局统一指挥下,省药监局应及时请示省人民政府成立省应急指挥部,由省应急指挥部启动I级响应,做好应急处置工作。
4.1.1 省应急指挥部收到国家药品监督管理局通知或通报后,第一时间通知本行政区域内的各级药品监督管理部门和卫生健康部门、疾病预防控制机构、相关疫苗经营使用单位立即停止采购、配送和使用涉事疫苗;组织对涉事疫苗进行就地封存、核查采购和配送渠道、追踪流向并进行汇总统计;对本行政区域内相关疫苗不良事件进行统计。
4.1.2 事发地在本省行政区域内的,省药监局协调相关单位,按照国家药品监督管理局的部署要求落实工作;协调卫生健康部门对病人开展医疗救治;依法对本行政区域内的涉事疫苗采取紧急控制措施。
4.2 Ⅱ级响应
发生重大疫苗安全事件,在国家药品监督管理局统一指挥下,省药监局应及时请示省人民政府成立省应急指挥部,由省应急指挥部启动Ⅱ级响应,立即按程序开展处置工作。
4.2.1 省应急指挥部收到国家药品监督管理局通知或通报后,第一时间通知本行政区域内的各级药品监督管理部门和卫生健康部门、省级药品集中采购平台、疾病预防控制机构、相关疫苗配送企业、接种单位立即停止采购、配送和使用涉事疫苗;组织对涉事疫苗进行就地封存、核查疫苗采购和配送渠道、追踪流向并进行汇总统计;对本行政区域内相关疫苗不良事件进行统计。
4.2.2 事发地在本省行政区域内的,省药监局协调相关单位,按照国家药品监督管理局的部署和要求落实工作;协调卫生健康部门对病人开展医疗救治;依法对本行政区域内的涉事疫苗采取紧急控制措施。
4.3 Ⅲ级响应
发生较大疫苗安全事件,省药监局应及时请示省人民政府成立省应急指挥部,由省应急指挥部启动Ⅲ级响应。
4.3.1 省应急指挥部办公室及时将有关情况报告国家药品监督管理局、省人民政府,并及时续报有关情况。
4.3.2 省应急指挥部各成员单位和现场指挥机构每日将工作信息报省应急指挥部办公室,重大紧急情况应即时报送。省应急指挥部办公室每日编发《疫苗安全突发事件信息报告》,报送国家药品监督管理局及省委、省政府,分送省应急指挥部各成员单位。
4.3.3 省应急指挥部定期召开会议,通报工作进展情况,研究部署应急处置工作重大事项。
4.3.4 根据患者救治情况,医疗救治组协调省卫生健康委派出省级医疗队,赶赴事发地指导医疗救治工作。
4.3.5 根据事件情况,派出工作组、专家组到事发地指导处置;省应急指挥部负责人视情赶赴事发地现场指挥。
4.3.6 对事发地在我省、涉事疫苗上市许可持有人在外省的,省药监局及时通报涉事疫苗上市许可持有人所在地的省药品监督管理部门并提出应急处置要求。
4.3.7 危害控制组核实涉事疫苗的品种及生产批号,指导疾病预防控制机构、疫苗配送企业和接种单位依法采取就地封存、核查疫苗采购和配送渠道、追踪流向及汇总统计等紧急控制措施;组织对相关疫苗进行抽样送检。
4.3.8 根据调查进展情况,事件调查组适时组织召开专家组会议,对事件性质、原因进行研判,作出研判结论。
4.3.9 新闻宣传组及时向社会发布警示信息,设立并对外公布咨询电话;制订新闻报道方案,及时、客观、准确地发布事件信息;密切关注社会及网络舆情,做好舆论引导工作。
4.3.10 密切关注社会动态,做好疫苗接种者亲属安抚、信访接访等工作,确保社会稳定。
4.3.11 地级以上市药品监督管理部门采取以下措施:
事发地药品监督管理部门收到省药监局通知或通报后,第一时间通知本行政区域内的各级药品监督管理部门、疾病预防控制机构、疫苗配送企业和接种单位;协调相关部门对事件进行现场核实,包括发生的时间、地点,疫苗的名称和生产批号,不良事件表现,事件涉及的病例数和死亡病例数;协调卫生健康部门对病人开展医疗救治;组织对疫苗的生产、配送、使用进行现场调查;依法对本行政区域内的涉事疫苗采取紧急控制措施,组织对涉事疫苗进行就地封存、核查疫苗采购和配送渠道、流向追踪并进行汇总统计;相关信息及时报告省药监局。
疫苗上市许可持有人所在地药品监督管理部门协助组织对相关药品的生产、流通环节开展现场调查;监督企业召回涉事疫苗;按照省药监局要求,组织对疫苗上市许可持有人的涉事疫苗留样进行抽样送检。相关信息及时报告省药监局。
4.4 IV级响应
发生一般疫苗安全事件,事发地市级药品监督管理部门应及时请示市人民政府成立市级应急指挥部,启动Ⅳ级响应,并向上逐级报告事件处置情况,省药监局对事件进行密切跟踪并对处置给予指导和支持。
4.4.1 市应急指挥部及时将有关情况报告省人民政府、省药监局,并及时续报有关情况。
4.4.2 市应急指挥部各成员单位、各工作组于每日将工作信息报综合协调组,重大紧急情况应即时报送。综合协调组每日编发《疫苗安全突发事件信息报告》,报送省委、省政府及省药监局,分送市指挥部各成员单位。
4.4.3 市应急指挥部定期召开会议,通报工作进展情况,研究部署应急处置工作重大事项。
4.4.4 根据患者救治情况,医疗救治组协调派出医疗专家赶赴事发地指导医疗救治工作。
4.4.5 根据事件情况,派出事件调查组、专家组到事发地指导处置;应急指挥部负责人视情赶赴事发地现场指挥。
4.4.6 对事发地在我省、涉事疫苗上市许可持有人在外省的,省药监局及时通报涉事疫苗上市许可持有人所在地的省药品监督管理部门并提出应急处置要求。
4.4.7 危害控制组核实涉事疫苗的品种及生产批号,指导相关部门、医疗机构和生产经营单位依法采取封存、溯源、流向追踪等紧急控制措施;组织对相关疫苗进行抽样送检。
4.4.8 根据调查进展情况,事件调查组适时组织召开专家组会议,对事件性质、原因进行研判,作出研判结论。
4.4.9 新闻宣传组及时向社会发布警示信息,设立并对外公布咨询电话;制订新闻报道方案,及时、客观、准确地发布事件信息;密切关注社会及网络舆情,做好舆论引导工作。
4.4.10 密切关注社会动态,做好疫苗接种者亲属安抚、信访接访等工作,确保社会稳定。
4.5 响应结束
事件原因调查清楚、安全隐患或相关危害因素得到消除或处置结束后,由宣布启动应急响应的指挥部宣布应急响应结束,解除应急状态。上级应急指挥部要与下级应急指挥部做好各项工作交接,负责指导下级应急指挥部做好后续工作。
4.6 信息发布
4.6.1 发布原则
坚持实事求是、及时准确、科学公正的原则。
4.6.2 发布要求
Ⅰ级响应由国务院以及国家疫苗管理部际联席会议统筹发布相关信息。
Ⅱ级响应由国家药品监督管理局发布相关信息。
Ⅲ级响应、Ⅳ级响应由宣布启动应急响应的指挥部按预案要求发布相关信息。
未经授权,其他单位及个人无权发布疫苗安全事件信息。
4.6.3 发布形式
信息发布包括授权发布、组织报道、接受记者采访、举行新闻发布会、重点新闻网站或政府网站报道等形式。
5 风险沟通
5.1 沟通目的
回应社会关切,加强正面引导,避免谣言传播,营造良好的舆论环境。
5.2 沟通原则
遵循积极准备、及时主动、信息真实、口径一致、注重关切的基本原则。
5.3 沟通方式
I级响应按照国务院及国家疫苗管理部际联席会议要求,国家药品监督管理局做好相应风险沟通;Ⅱ级响应由国家药品监督管理局指定专人对外进行风险沟通;Ⅲ级、Ⅳ级响应分别按照省人民政府和各地级以上市人民政府的预案要求对外进行风险沟通。沟通方式包括新闻发布会、电视访谈、书面采访等。
6 后期处置
6.1 事件评估
各级指挥部办公室按规定及时对疫苗安全事件做出客观、真实、全面的调查评估,包括事件的起因、性质、影响、后果、责任等基本情况,事件结论及风险评估情况。
6.2 工作总结
疫苗安全事件应急处置结束后,各级指挥部要及时对事件发生的经过、采取的主要措施、处置工作情况、原因分析、主要做法进行总结,并提出改进措施。
6.3 善后与恢复
各级指挥部根据疫苗安全事件危害程度及造成的损失,提出善后处理意见,并报同级人民政府批准。事发地人民政府负责组织善后处置工作,包括受害及受影响人员的处置、慰问、医疗救治、赔(补)偿、征用物资和救援费用补偿等事项,尽快消除影响,恢复生产经营秩序,确保社会稳定。
7 保障措施
7.1 信息保障
各级疫苗安全事件信息监测机构要建立健全信息收集、报送体系,密切关注苗头性、倾向性问题,确保事件发生时信息报送准确、及时。发现发布不实信息、散布谣言等情况,应及时通报相关部门。
7.2 人员及技术保障
各级药品监督管理、卫生健康部门要加强应急处置能力建设,提升快速应对能力和技术水平。健全专家队伍,为事件调查、风险评估等相关技术工作提供人才保障。
7.3 物质和经费保障
疫苗安全事件应急处置所需设施、设备和物质的储备与调用应当得到保障。疫苗安全事件应急处置、产品抽样及检验等所需经费应当列入年度财政预算,保障应急资金。
7.4 应急演练
省药监局、卫生健康委牵头定期组织重大疫苗安全事件应急演练,不断完善应急预案。各级药品监督管理、卫生健康部门每年要有计划地组织相关人员进行疫苗安全应急管理培训。
7.5 应急宣传
通过广播、电视、网络等多种形式,广泛宣传疫苗安全应急管理法律法规和相关常识,增强公众的社会责任感和自我保护能力。
8 预案实施
(1)本预案由省人民政府组织制定,由省药监局负责解释,并根据相关法律法规和政策规定,以及实施过程中发现的问题及时进行修订。
(2)本预案自发布之日起施行,试行期2年。
附件:1.疫苗安全事件分级标准和响应级别
2.疫苗安全重大信息报告表(初报)
3.疫苗安全重大信息报告表(续报)
4.疫苗安全突发事件信息报告
5.较大疫苗安全事件应急处置流程
6.一般疫苗安全事件应急处置流程





