
粤科高字〔2020〕217号
各地级以上市人民政府,省政府各部门、各直属机构:
《广东省培育前沿新材料战略性新兴产业集群行动计划(2021-2025年)》已经省人民政府同意。现印发给你们,请结合本地本部门工作实际,认真组织实施。实施过程中遇到的重大问题,请径向广东省科学技术厅反映。
广东省科学技术厅 广东省发展和改革委
广东省工业和信息化厅 广东省商务厅
广东省市场监督管理局
2020年9月25日
广东省培育前沿新材料战略性新兴产业
集群行动计划(2021-2025年)
为贯彻省委、省政府关于推进制造强省建设的工作部署,加快培育前沿新材料战略性新兴产业集群,促进产业迈向全球价值链高端,依据《正规博彩平台关于培育发展战略性支柱产业集群和战略性新兴产业集群的意见》(粤府函〔2020〕82号)等文件精神,制定本行动计划。
一、总体情况
前沿新材料是具有战略性、前瞻性和颠覆性的新材料,是未来产业发展的制高点,具有重要引领作用和重大应用前景。结合国家、省相关规划和我省新材料产业发展的现状,我省重点发展的前沿新材料产业包括智能、仿生与超材料,低维及纳米材料,高性能纤维,新型半导体材料,电子新材料及电子化学品,先进金属材料,新型复合材料,超导材料,增材制造材料,新能源材料,生物医用材料,材料先进研发、制备和检测、验证服务等领域。
(一) 发展现状。
“十三五”期间,我省前沿新材料产业发展迅速,2019年,我省前沿新材料产业营业收入接近500亿元,产业技术水平和综合实力位居全国前列。一是支撑前沿新材料的重大科技基础设施带动创新要素快速集聚。大科学装置、省实验室和高水平新型研发机构的布局、建设,世界级科研创新平台集群正在形成,促进一大批院士、顶尖科学家和各类创新要素快速集聚,高起点开展碳纳米管、石墨烯、新型半导体、超导、非晶合金等前沿新材料基础研究和原始创新,新型科研体制和孕育世界级科技成果的创新链条渐具雏形。二是创新活跃,新技术发展迅猛。我省在石墨烯、超材料、新型显示、新能源材料、生物医用材料、先进半导体、材料基因工程等领域形成了较强优势,产出了一批优秀的科研成果和专利,单晶石墨烯的工业化制备、超材料的规模化生产、印刷显示、超宽禁带半导体材料等关键技术取得了重大突破。三是骨干企业带动作用凸显,产业集聚态势初步形成。“专精特新”“独角兽”“单项冠军”企业不断涌现,空间布局日趋合理,形成了梯次发展的良好格局,以广州、深圳、佛山、东莞、珠海等地市为核心,清远、惠州、韶关、江门、汕尾等地市快速发展,区域化聚集初步呈现;新能源材料、生物医用材料、新型显示、先进陶瓷材料等产业具有较为完整的产业链和完备的产业配套体系,产业集群效应明显。四是引领支撑高质量发展成效显著。前沿新材料对高科技产业的先导和基础作用日益突出,有力地支撑了新一代信息技术、高端装备制造业等战略性新兴产业的快速高质发展。
(二) 存在问题与面临的挑战。
我省前沿新材料产业仍处于培育发展阶段,一是材料创新系统能力不足。核心技术和专用装备水平相对落后,关键材料和核心部件保障能力不足;二是创新能力相对薄弱。前瞻性、颠覆性成果较少,创新引领发展效果不强;三是集群协同发展态势尚未形成。总体集聚程度不高,高精尖领域企业多为初创,抵御风险能力较弱;四是支撑配套体系建设尚不完善。人才团队、标准、知识产权总量不足,未能系统布局,科技成果转化、推广应用、公共服务等能力不足。面临三方面挑战:一是发展需求迫切。未来5~15年是发展前沿新材料的关键期,国内外争相抢占技术制高点。二是发展环境严峻。国际贸易保护主义抬头,壁垒高企,技术和专利打压、封锁加剧。三是区域竞争空前激烈。国内前沿新材料产业蓬勃发展,京津冀、长三角、珠三角等地区形成齐头并进、竞相发展格局。
(三) 优势和发展机遇。
一是区位优势带来的机遇。粤港澳大湾区发展规划为我省提升国际竞争力,在前沿新材料领域国内、国际建立多层次、全方位和多形式的技术创新与产业合作拓展了新空间。二是应用市场优势带来的机遇。我省工业体系完备、集群优势明显,新一代电子信息、高端装备制造、新能源汽车、智能家电等战略性新兴产业和先进制造业均位居全国前列,前沿新材料应用前景广阔,需求巨大。三是产业基础优势带来的机遇。前沿新材料植根于新材料产业,我省新材料产业综合实力位居全国前列。四是创新要素优势带来的机遇。粤港澳大湾区前沿新材料领域科研、转化能力突出,大科学装置加速布局,一大批知名科研机构和人才团队快速集聚。
二、工作目标
到2025年,建立起自主创新能力强、技术特色明显、规模化程度高、产业配套齐全、全国领先的产业体系,基本建成世界级前沿新材料创新中心、具有全球重要影响力的研发和制造高地。
(一) 产业规模稳步扩大,成为经济增长新亮点。培育发展一批高科技、高成长型企业、“专精特新”企业和未来企业,做大一批在国内外有较强竞争力和产业链整合能力的龙头企业。到2025年,前沿新材料产业营业收入超过1000亿元,年均增长达到15%以上,实现营业收入翻一番;培育产值超50亿的具有国际竞争力和品牌影响力的行业龙头企业5家,产值超10亿的“单项冠军”和骨干企业30家,形成典型的龙头带动效应。
(二) 创新体系基本完善,掌握一批核心技术。建成一批大科学装置、省实验室、新型研发机构等高水平创新载体,力争建成4家以上国家级技术创新中心,规上高新技术企业设立研发机构比例超过90%,以企业为主体、产学研结合的技术创新体系基本形成;突破一批前沿新材料产业中的战略性、前瞻性、颠覆性关键核心技术,布局一批关键核心领域高价值专利,形成一批产业带动性强、具有自主知识产权的重点产品,知识产权储备和运营水平明显提高,知识产权成为产业高质量发展重要支撑。
(三) 产业集群格局形成,产业生态不断优化。培育建成5个具有全球竞争力的产业基地和7个特色产业集聚区,打造国内领先、世界知名的前沿新材料产业制造高地。建成一批前沿新材料中试验证基地和应用示范平台,形成上中下游协同发展的良好生态。
三、重点任务
(一) 优化产业发展布局。围绕前沿新材料重点领域,推动产业链和创新链协同发展,培育一批区位优势突出、产业特色明显、政策配套完善、具有品牌竞争力的产业集聚区。(省科技厅、工业和信息化厅牵头,省发展改革委按职责分工负责)

(二) 构建自主创新体系。建立健全以企业为主体、市场为导向、产学研用结合的自主创新体系,强化高层次创新人才队伍建设,补足创新链短板,打通基础研究、应用研究和产业技术研究创新全链条,持续支持对前沿变革性材料和技术的探索;积极推动建设散裂中子源二期、先进光源等材料科学领域重大科技基础设施,建设省实验室、高水平研发机构等一批高水平创新平台;推动企业设立高水平研发机构,鼓励企业联合高水平创新平台共建联合工程中心、实验室,加快前沿新材料产业的跨越发展。(省科技厅牵头,省发展改革委按职责分工负责)
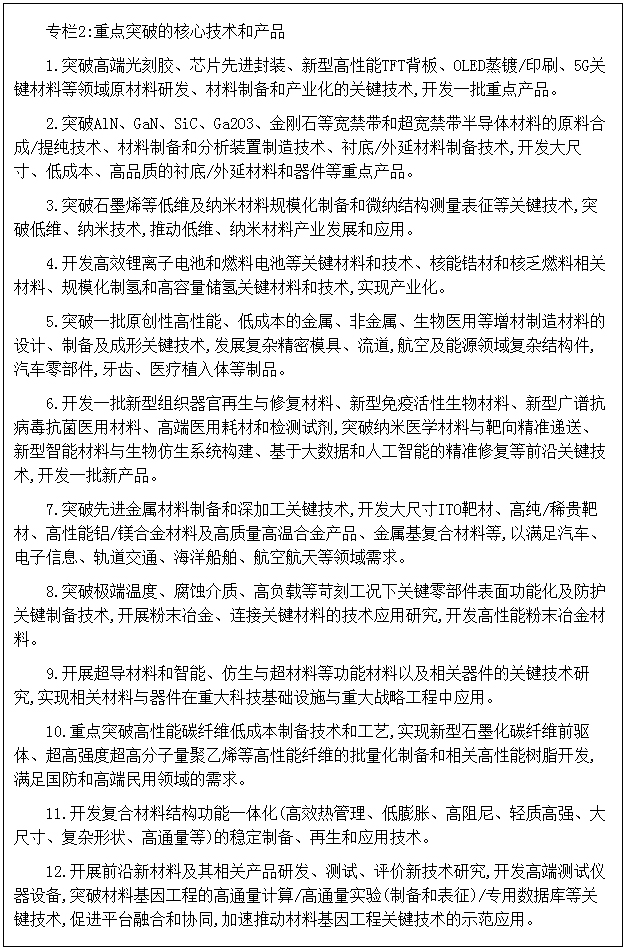
(三) 突破核心技术。围绕制造业高质量发展需求,以重大研发平台和重点企业为依托,发挥大科学装置、省实验室的优势,突破一批产业急需的战略性、前瞻性、颠覆性技术,获得一批产业带动性强、具有自主知识产权的关键技术和重点产品。支持龙头企业围绕石墨烯、超材料、新型显示、高温超导、非晶合金等领域开展专利导航,加强知识产权储备和运营。(省科技厅、工业和信息化厅、市场监督管理局按职责分工负责)

(四) 完善产业生态。统筹相关产业和技术规划与目标的一致性,推动上下游产业的协同发展,着力强化关键原材料、高端装备、先进仪器设备等的支撑保障,推动应用示范与推广,构建可持续发展的生态体系。构建面向前沿新材料的科技金融体系,支持初创企业和“专精特新”企业的发展。鼓励终端应用龙头企业与材料生产企业开展合作,提高关键材料保障能力。围绕关键材料和技术,发挥集中力量办大事的制度优势,组织产业链上下游企业开展全链条协同攻关,全链条部署,一体化实施。(省工业和信息化厅牵头,省科技厅、地方金融监管局按职责分工负责)
(五) 强化国际交流合作。支持举办国际知名专业展览及论坛活动,支持参加国际展览和交流。鼓励与境外知名机构合作建立研发中心和实验室,支持企业在境外设立研发机构和海外并购,加快融入全球新材料市场与创新网络。吸引境外知名机构在粤设立全球性或区域性研发中心。加大与“一带一路”沿线国家、世界500强企业的合作力度。积极开展人才国际交流,加大海外创新创业人才引进力度。(省商务厅牵头,省科技厅、工业和信息化厅按职责分工负责)
四、重点工程
(一) 创新能力提升工程。建立具有国际影响力的一流创新集群与产业创新平台。围绕广莞深前沿新材料创新走廊,构建全球顶尖综合性材料科学研究创新集群。建设一批高水平研发机构、重点实验室、产业技术创新中心、制造业创新中心等创新平台。推动松山湖材料实验室、化学与精细化工省实验室、季华实验室、先进能源省实验室等加快建成具有全球影响力的前沿新材料综合性研究基地与原始创新高地。(省科技厅牵头,省发展改革委、工业和信息化厅按职责分工负责)

(二) 制造技术提升工程。围绕前沿新材料研制的核心装备、精密仪器设备以及关键部件,系统开展科技攻关,突破关键共性技术,加快国产化进程;围绕前沿新材料产业重点产品,对标国际先进技术和产品,找准短板,加强产学研合作,突破一批国外垄断的前沿新材料制备与加工技术,打造一批具有核心竞争力和特色优势的高端产品;加强对新工艺、新材料的研究和探索,加快前沿和颠覆性技术的开发和应用,提升前沿新材料产业对我省先进制造业的支撑和保障。(省科技厅、工业和信息化厅按职责分工负责)
(三) 产业培育孵化工程。加快对接国家高新技术领域的重大成果,加速科研成果的快速落地转化与应用推广,推动中国纳米谷等产业综合性载体建设;布局建设一批公共研发平台、中试验证平台,推动高校科研院所大型科研仪器设备的共享,降低中小微企业的研发成本;大力发展天使投资、风险投资,组建前沿新材料产业基金,建立专业型孵化器、加速器;围绕我省相对优势的新型显示材料、新型能源材料、先进金属材料、先进半导体材料、先进高分子材料、超材料等建立一批国际领先的前沿新材料产业基地与园区,培育发展产业集群。(省科技厅牵头,省地方金融监管局、工业和信息化厅按职责分工负责)
(四) 应用示范与推广工程。支持建立新材料测试评价体系,积极推动国家新材料测试评价平台相关行业中心以及区域中心的建设,为新材料研发和推广应用提供可靠的技术质量鉴定和应用评价;建设一批前沿新材料生产应用示范平台,推动新材料应用验证和示范推广;探索新材料“首批次”应用示范补偿机制,鼓励开展首试首用试点工程;逐步建立我省前沿新材料产品的质量、责任风险保险机制,降低下游用户使用风险;鼓励第三方机构开展前沿新材料测试评价和应用验证,编制前沿新材料应用指引,突破“有材不好用、好材不敢用”瓶颈。(省工业和信息化厅、市场监督管理局牵头,省科技厅、银保监局按职责分工负责)
(五) 单项冠军企业培育工程。强化企业创新主体地位,激励企业加大研发投入,专注擅长领域,加强技术储备,着力打造具有国际竞争力、引领发展的创新型领军企业。发挥领军企业的龙头带动作用,鼓励大企业、小企业抱团创新和发展。引导企业走“专精特新”的发展道路,培育一批主营业务突出、竞争力强、成长性好、专注于细分市场的专业化“单项冠军”企业。(省工业和信息化厅、科技厅按职责分工负责)
(六) 知识产权与标准体系工程。开展标准化应用示范,鼓励相关社会团体和企业在全国团体标准信息平台、企业标准信息公共服务平台等标准化信息平台上公开团体标准和企业标准信息,加强标准宣贯、实施力度;充分发挥知识产权与标准化专项资金引导、扶持作用,支持前沿新材料企业开展高价值专利培育布局和知识产权海外布局;紧跟国际标准化动态,支持企业参与国际标准化活动,鼓励主导和参与制修订国际标准、国家标准、行业标准,提升标准国际化水平,推动标准、产品认证和标识互认与兼容。支持前沿新材料企业提升知识产权综合运用能力,加强知识产权储备运营。深入开展前沿新材料产业专利导航,建立细分领域专利数据库。开展前沿新材料发明专利优先审查和专利快速保护工作,加强海外知识产权维权援助服务。(省市场监督管理局牵头,省科技厅按职责分工负责)
五、保障措施
(一) 加强组织协调。依托广东省制造强省建设领导小组,加强对前沿新材料产业集群培育工作的统筹力度,强化战略规划、要素配置、政策支持,指导和协调解决产业发展过程中的重大问题,研究制定产业发展的重大政策。建立省市联动协调工作机制,明确各地市实施主体责任,充分调动各地市的积极性、主动性和创造性,形成省市联动、部门协同的工作合力。(省科技厅牵头,省发展改革委、工业和信息化厅、教育厅、财政厅、人力资源和社会保障厅、地方金融监管局和各地级以上市人民政府按职责分工负责)
(二) 加强金融财税支持。推进政策资源在产业集群培育发展上的协同与合力,统筹用好产业扶持资金(基金)、重大科技专项等财政资金,采取股权投资、贷款贴息、无偿资助等方式优先支持前沿新材料产业发展。制定我省前沿新材料产品的质量、责任风险保险政策,鼓励前沿新材料企业用好国家和省相关的税收优惠政策。(省财政厅牵头,省科技厅、发展改革委、工业和信息化厅、地方金融监管局、税务局按职责分工负责)
(三) 加快人才培养和引进。探索吸引人才、留住人才的政策机制。结合产业发展需求,引进高层次、创新型前沿新材料领域的领军人才和团队,着力推动各类资金、重大人才工程与前沿新材料产业的对接。鼓励企业采取技术或知识产权入股等激励措施吸引人才。完善人才培养机制,整合政府、高校、科研院所、企业各方面资源,设立学生实训基地,积极开展多层次在职培训,培养前沿新材料产业的应用型人才。(省人力资源社会保障厅牵头,省教育厅、科技厅、工业和信息化厅、财政厅按职责分工负责)