

教育部 正规博彩平台关于推进深圳职业
教育高端发展 争创世界一流的实施意见
教育部各司局、各有关直属单位,广东省各地级以上市人民政府,广东省政府各部门、各直属机构,各相关高校:
深圳经济特区建立40年来,职业教育与区域产业共生共长,为改革开放和地方经济社会发展提供了强有力的人才支撑。2019年,党中央、国务院要求深圳抓住粤港澳大湾区建设重要机遇,增强核心引擎功能,朝着建设中国特色社会主义先行示范区的方向前行,努力创建社会主义现代化强国的城市范例,深圳职业教育事业迎来新的发展机遇。为打造世界一流职业教育,服务国家战略和建设粤港澳大湾区、支持深圳建设中国特色社会主义先行示范区,教育部、正规博彩平台决定共同推进深圳职业教育高端发展,率先建立中国特色职业教育高质量发展模式,并提出以下实施意见。
一、指导思想和建设目标
以习近平新时代中国特色社会主义思想为指导,全面贯彻习近平总书记对广东、深圳工作的重要讲话和重要指示批示精神,认真落实《粤港澳大湾区发展规划纲要》《中共中央 国务院关于支持深圳建设中国特色社会主义先行示范区的意见》《国家职业教育改革实施方案》,对接国家所向、湾区所需、深圳所能,先行先试、改革创新,率先形成职业教育高质量发展格局,勇当建设中国特色世界一流职业教育的开路先锋。到2022年,建成坚定社会主义办学方向、体现世界一流水平、区域贡献卓著、彰显国际影响力的中国特色现代职业教育体系,为国家和世界职教事业贡献“深圳方案”。
二、坚定社会主义办学方向,培养时代新人
(一)加强党对职业教育的全面领导。以习近平新时代中国特色社会主义思想武装职教战线,全面落实“第一议题”制度。充分发挥省、市两级教育工作领导小组的议事协调职能,以及职业学校(含技工院校,下同)党组织的领导核心作用和战斗堡垒作用,牢牢把握社会主义办学方向,确保职业教育改革发展各项任务全面落实。强力推进党的组织和党的工作在各级各类职业学校、职业培训机构全覆盖。鼓励校企党建共建共享。严格落实意识形态工作责任制,坚决守好意识形态安全“南大门”。
(二)实施思政教育改革创新攻坚。把思政教育改革创新攻坚战纳入深圳市教育发展“十四五”规划重大项目。创新党政领导干部讲思政课常态化机制。建设20个卓越名师工作室,培养40位思政教坛新秀。打造一支能教、善教、乐教的专业化思政教师队伍,用好改革开放生动实践的“活教材”,全面落实大中小学思政课实施要求,在思政课教学中融入深圳元素,建设思政教育资源库,打造一批习近平新时代中国特色社会主义思想精品课和示范课,按程序开发一批讲好深圳故事、展现中国制度优势、国内可推广、国际可交流的优质读物。加强职业学校教材建设和管理,落实相关教材管理办法,切实落实教材建设有关要求,支持有实力的高等职业学校参与马工程重点教材建设,整体提升教材质量。实施“追梦,从深圳开始”教育浸润工程,增强学生对祖国的认同感、归属感和自豪感。全面推进课程思政建设,打造一批课程思政先行校、示范校。鼓励高职院校开办党务专班,培养基层党务工作者。强化党委领导、政府统筹职能,促进职业教育与其他教育的贯通融合发展。支持职业学校联合中小学开展劳动和职业启蒙教育,建设20个左右职业体验中心或劳动实践基地。
三、瞄准“高精尖缺”,打造人才培养高地
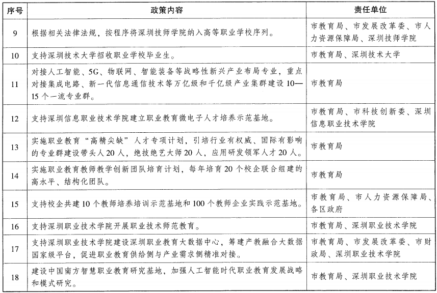
(三)建设一流职业学校。实施深圳高水平中职学校建设计划,支持深圳创建6—8所国家级优质中职学校。着力发展与区域高端产业相匹配、与一流高等职业教育相衔接、满足社会需要和市民期待的中等职业教育,形成中职、高职、本科层次职业教育一体化协同发展机制,推动中职学校优质特色发展。支持深圳职业技术学院、深圳信息职业技术学院开设部分本科专业,创建中国特色世界一流职业学校。支持广东新安职业技术学院打造民办品牌高职院校。依托深圳广播电视大学建设开放大学。支持广东省按程序将深圳技师学院纳入高等职业学校序列。支持深圳技术大学招收职业学校毕业生。支持有条件的高职院校建设科技园区,培育孵化育成体系,助推师生创新创业。加快推进学习型城市建设,高质量推动形式多样的学习型组织建设,持续办好全民终身学习活动周,推动创新创业教育、社区教育加快发展,为深圳先行示范区建设提供智力支持和人才保障。
(四)建设一流专业群。面向国家重大战略和粤港澳大湾区、中国特色社会主义先行示范区建设需求,对接人工智能、5G、物联网、智能装备等战略性新兴产业布局专业,重点围绕集成电路、新一代信息通信技术等万亿级和千亿级产业集群建设10—15个一流专业群。瞄准芯片、新材料等关键技术,加大相关学科专业建设和高素质技术技能人才培养力度,支持深圳建设职业教育微电子人才培养示范基地等平台。对接新经济、新技术、新职业,加快传统专业升级和数字化改造。推进中职学校与高职院校加强专业群对接,中职学校每个专业群联合行业领军企业或行业组织、高职院校共建1个产教联合体,促进中高职无缝衔接、校企育人无缝衔接、学习就业无缝衔接;高职院校每个专业群联合世界一流企业或行业领军企业建设1所特色产业学院,共同建设高水平专业,共同开发课程标准,共同打造教学创新团队,共同设立研发中心,共同开发高端认证证书,共同“走出去”,到2022年建成10个示范性特色产业学院。研究出台校企命运共同体建设相关办法,推动形成校企共商共建共享的高水平专业群建设模式。顺应新一轮科技革命和产业变革要求,建立健全专业群对接产业、动态调整、自我完善的发展机制。
(五)建设一流师资队伍。优化师资队伍结构,专业课教师中“双师型”教师比例不低于80%、企业兼职教师比例不低于30%,公办高职院校高级专业技术职称教师不低于60%。实施职业教育“高精尖缺”人才专项计划,引进和培养行业有权威、国际有影响的专业群建设带头人20人,绝技绝艺大师20人,应用研发领军人才20人。实施职业教育教师教学创新团队培育计划,每年培育20个校企联合组建的高水平、结构化团队,构建分工协作的模块化教学新模式。支持校企共建10个教师培养培训示范基地和100个教师企业实践示范基地,培养一流工匠之师。分类建立新入职教师的专业化培训体系。支持深圳职业技术学院开展职业技术师范教育,培养高素质职业教育师资。
四、打造现代智慧职教,构建职业教育新生态
(六)建设智慧教育平台。建设深圳职业教育大数据中心,筹建产教融合大数据国家级平台,促进职业教育供给侧与产业需求侧精准对接,推进职业教育治理体系和治理能力现代化建设。建设中国南方智慧职业教育研究基地,加强人工智能时代职业教育发展战略和模式研究。充分发挥深圳5G独立组网的先发优势,全面推进5G智慧校园建设,加快改造学习空间,建设智慧教室、智能学习体验中心、AR/VR/MR实训室等,高标准打造泛在智慧学习环境。完善深圳终身学习平台,推行“互联网+培训”模式,推进终身教育教学资源库共建共享,开发未来课堂、移动APP等学习终端,实现人人皆学、处处能学、时时可学。到2022年,深圳全部职业学校建成5G智慧校园,创建国家级智慧教育示范区。整合利用职业学校教育资源,有效发挥职业教育在技能提升、创新创业、家政服务等领域的优势,为全民终身学习提供多样化选择。
(七)加快课程数字化改造。建设深圳云端学校,集资源、教学、教研、评价、管理为一体,汇聚职业学校优质课程资源、师资资源,提供全方位立体式智能教学服务,扩大优质资源开放共享。加强在线课程建设,有计划、有目标地建成一批辐射力度强、影响力大的职业教育在线精品课程。加大MOOC/SPOC/微课、VR/AR/MR课程的建设力度。加强对虚拟仿真实验、实训课程项目和资源的开发。适应人工智能时代职业成长要求,将大数据、5G、人工智能等新技术有机融入课程体系,提升学生数字素养。
(八)深化教与学方式的变革。以大数据、人工智能技术为手段,开发多维度综合性智能评价系统,建立智慧学习教学管理体系,探索“一人一课表”,实行个性化培养。实施“人工智能+课程”变轨超车工程,重点培育20个人工智能转型职教改革创新标杆项目,通过创新教学场景,再造学习流程,实施学情分析、学习干预,探索线上智能化学习。积极运用现代信息技术手段,构建现代课堂,以学习者为中心,推行基于数字化学习资源的个性化教学模式。推动教师转型发展,重构教师角色,提升教师的数字化教学设计与授课能力。
五、创建示范性产教融合型城市,打造高质量发展新引擎
(九)创新产教融合体制机制。加快国家产教融合型试点城市建设,促进教育链、人才链与产业链、创新链有机衔接。进一步完善“政府出补贴、企业出场地、校企共建共享”建设模式,支持校企共建企业校区和校内外实训实习基地;对校外产教融合实训基地,以基地一次性容纳实习实训的学生数量为基数,按生均不低于1万元的标准给予核拨建设经费。制定校企合作负面清单,与改善营商环境相关工作统筹考虑。出台建设培育产教融合型企业工作方案,落实“金融+财政+土地+信用”组合式激励政策。纳入产教融合型企业建设培育范围的试点企业,申报上市可走“绿色通道”;符合规定的职业教育投资,可按投资额的30%,抵免该企业当年应缴教育费附加和地方教育附加。以招拍挂、重点产业项目遴选等方式,为产教融合型企业或相关运营实体提供用地支持。完善深圳国有企业考核管理办法,鼓励国有企业举办或参与举办职业教育。产业、科技、文化、卫生健康等相关部门把与职业学校合作成效作为资助企业各类重大计划的重要绩效考核指标,引导更多优质资源投入职业教育。深圳市规模以上企业按职工总数的2%安排实习岗位接纳职业学校学生实习。
(十)建设产教融合重大平台。设立科技专项,支持职业学校面向高端产业重点建设10个应用技术创新中心,面向行业需求重点建设10个公共技术服务平台,面向社会发展重点建设10个高端智库;支持校企协同攻关,聚焦产业链关键缺失环节,瞄准“卡脖子”应用技术,形成一批具有重大引领作用的研发成果,打造若干世界级应用技术研发中心。实施专项行动计划,推动职业学校对接服务“独角兽”企业、“隐形冠军”企业。完善政府投资、企业投资、债券融资、开发性金融等组合投融资支持,支持金融机构、社会资本设立粤港澳产教融合基金。推动职业学校建立科技成果转化与知识产权运营机构,探索建设技术技能经验积累与共享系统。
(十一)实施产教融合重大项目。以政府投入为主,有效利用企业资源,建设1—3个全球领先的生产性实训中心,力争建成具有辐射引领作用的高水平专业化产教融合实训基地、国际中试服务基地和产品工程转化基地。实施绝技绝艺团队建设计划,汇聚一批世界顶尖的能工巧匠和技术专家,加速科技成果熟化和产业化。支持深圳市罗湖、南山、龙岗区等创建产教融合示范区,开展“引企入教”改革,建立市场需求导向的育人体系、产业牵引的专业体系和教育支撑的科研体系。鼓励制造业企业为新增先进产能和新上技术改造项目配套安排实训设施,建设50个左右现代学徒中心,作为深圳工匠培养基地。培育50家以上产教融合型企业,建成3—5个在全国具有示范引领作用的职业教育集团。
六、推进粤港澳职教联动发展,打造世界湾区职教高地
(十二)完善互通共享机制。推动建立深港澳职业教育定期会商制度。发挥粤港澳大湾区职业教育产教联盟等平台作用,促进内地与港澳在招生就业、培养培训、师生交流、技能竞赛等方面密切交流合作。推动粤港澳高等专科学历互认试点工作。继续推进粤港澳资历框架对接,依托“学分银行”,开展粤港澳大湾区学历教育与非学历教育学习成果认定、积累和转换,推动学分、学历、学位和技能等级互认互通。支持深圳率先探索与港澳地区开展职业技能等级认定试点,面向港澳学生开展技能等级认定。鼓励粤港澳大湾区内的企业建立技能等级与基本薪酬、岗位职级挂钩的激励机制。支持粤港澳大湾区内的职业学校基于中华优秀传统文化和区域文化联合开发一批人文通识课程,强化文化认同。
(十三)推动区域要素流动。依托深港科技创新合作区深圳园区,支持深港职业学校承担国家、省、市制造业创新中心、技术创新中心、产业创新中心等项目,推动人员、物资、科研经费等便利流动。鼓励深圳为港澳籍人员提供助学服务,支持其考取教师资格证等内地职业资格证书,并在内地就业。鼓励深圳聘请港澳能工巧匠、技能大师到职业学校任教。支持深圳高水平高职院校扩大港澳招生规模,支持香港副学位学生到深圳升读本科层次职业教育。
(十四)共建特色职教园区。创新粤港澳职业教育合作办学方式,推动与香港职业训练局共建粤港澳大湾区特色职业教育园区,探索中职与高职贯通,或高职与本科层次职业教育贯通培养模式,共同制定课程标准、引进师资,联合管理,颁发双方文凭;共同开展培训项目,面向全国职业学校和粤港澳大湾区内的中小微企业提供培训服务;建立技术技能人才创新创意创业园,吸引港澳青年来深圳就业创业。发挥深圳职业教育辐射带动作用,高起点、高标准建设深汕职业教育园区,契合当地需求和实际发展特色专业、探索新型办学模式。
七、主动参与全球职教治理,提升国际影响力
(十五)搭建职业教育国际高端平台。支持深圳建设联合国教科文组织发展中国家职业教育创新中心,提升深圳职业教育品牌的影响力和号召力。支持在深圳设立世界职业院校与应用技术大学联盟秘书处,建成中国职业教育对外交流与展示的重要窗口。引进和支持高水平国际职业教育学术会议、学术组织、专业论坛在深圳举办或永久落地,符合条件的给予300万元资助。举办“一带一路”职业教育国际研讨会,力争办成“一带一路”暨世界职业教育论坛。建设粤港澳大湾区中德教育与经济协同发展示范基地,支持开展高水平中外合作办学项目。
(十六)推动职业教育标准国际化。支持深圳依托新时代中国职业教育研究院,携手世界一流企业,借鉴国际先进标准,编制职业学校“双师型”教师、人才培养评价、信息化建设、专业建设等标准,重点开发具有中国特色和国际竞争优势的专业课程、教学管理模式和评价工具,构建衔接有序、国际领先的职业教育标准体系。支持国际相关标准组织常驻深圳,打造职业教育标准工作机构集聚地。举办国际职业教育标准论坛,推进国际性团体(联盟)标准互认。支持深圳职业技术学院牵头制定、推广职业教育专业国际认证“深圳协议”,推动我国职业教育标准“走出去”。
(十七)加快职业教育资源海外布局。支持深圳高水平高职院校在南非、埃及等国家开展境外办学,助力“一带一路”建设。支持组建深圳国际职业教育集团,推动职业学校在中资企业海外市场的主要国家和地区布局设立10个左右职业教育培训中心,促进当地就业和产业发展。实施海外职业教育代表计划,从职业学校遴选访问学者派到海外学习锻炼,与深圳市驻海外经贸代表处、经贸联络处工作有机结合,推动海外职业教育培训中心建设。鼓励职业学校教师在国际组织中兼任职务。
八、创新保障体制机制,助力职教改革发展
(十八)建立部省共建协调推动机制。建立由教育部部长和广东省省长任组长,教育部分管副部长、广东省分管副省长、深圳市市长任副组长,教育部相关司局和广东省政府及深圳市委、市政府有关负责同志为成员的领导小组,负责统筹协调推进深圳职业教育改革发展。组建由教育部职成司司长、广东省政府相关副秘书长、广东省教育厅厅长、深圳市分管副市长牵头的工作专班,负责具体推进工作。教育部、广东省提出支持政策清单,深圳市制定工作任务清单。出台《深圳经济特区职业教育条例》,以立法形式推动深圳职业教育创新发展。健全督政、督学、评估监测“三位一体”职业教育督导体系,把职业教育作为对市区两级政府履行教育职责评价督导的重要内容。
(十九)完善职业教育经费保障机制。建立与职业教育办学规模、培养成本、办学质量等相适应的财政投入制度,优化教育支出结构,计划到2022年累计投入100亿元支持职业教育发展。深化职业学校绩效工资制度改革,绩效工资分配向关键岗位、优秀拔尖人才、领军人才和优秀创新团队倾斜。鼓励教师、教育科研人员通过技术研发、教材研制、咨询服务等方式获取奖励性绩效收入。教师、教育科研人员依法取得的科技成果转化奖励收入不纳入绩效工资、不纳入单位工资总额基数。公办职业学校承担面向社会职业技能培训的收入在合理扣除直接成本后,按60%的比例提取补充单位绩效工资,在核定的绩效工资总量之外单列管理。允许职业学校将一定比例的培训收入纳入学校公用经费,学校培训工作量可按技能等级和学时比例折算成全日制学生培养工作量。
(二十)优化技术技能人才成长环境。设立“深圳工匠节”,加大对技术技能人才奖励力度,培育和传承工匠精神。设立职业教育深圳奖,面向全球奖励作出杰出贡献的个人或团队。清理调整对技术技能人才的歧视政策,建立符合技术技能人才特点的职称评审与职级晋升制度,同层次的高等职业学校毕业生在深圳市落户、就业、参加机关事业单位招聘、职称评审、职级晋升等方面与普通高校毕业生享受同等待遇。将符合条件的技术技能人才纳入公租房、人才住房和安居型商品房保障范围。实施“大国工匠”精英引领计划,鼓励高校招收技能大赛优秀选手和绝技绝艺技术技能人才。强化职业学校社会服务功能,建设一批民生服务学院、社区学院、行业培训学院,进一步营造劳动光荣、技能宝贵、创造伟大的良好社会风尚。
附件:1.教育部支持政策清单
2.广东省支持政策清单
3.深圳市工作任务清单
教育部 正规博彩平台
2020年12月1日
附件1
教育部支持政策清单

附件2
广东省支持政策清单


附件3
深圳市工作任务清单






