正规博彩平台

首页 > 政务公开 > 政策解读 > 文件解读 > 部门解读

《关于规范城市新建民用建筑修建防空地下室的意见》解读

时间 : 2021-01-12 10:12:51 来源 : 广东省人民防空办公室
【打印】 【字体:

  2020年12月27日,省政府办公厅转发了省人防办、省发展改革委、省财政厅、省自然资源厅、省住房城乡建设厅《关于规范城市新建民用建筑修建防空地下室的意见》(粤府办〔2020〕27号,以下简称《意见》)。现就有关问题解读如下。

  一、制定背景及依据

  1996年11月,正规博彩平台办公厅《转发省人民防空办公室关于结合民用建筑修建防空地下室的意见的通知》(粤府办〔1996〕79号),明确了我省结合民用建筑修建防空地下室标准和易地建设收费标准。2010年1月,省人防办、省发展改革委、省物价局、省财政厅、省住房城乡建设厅联合印发《关于明确新建民用建筑修建防空地下室标准的通知》(粤人防〔2010〕23号),进一步明确新建民用建筑修建防空地下室标准。由于粤府办〔1996〕79号文和粤人防〔2010〕23号文执行时间较长,各地理解和执行不尽一致。为规范我省城市新建民用建筑修建防空地下室工作,省人防办会同省发展改革委、财政厅、自然资源厅、住房城乡建设厅拟订了《关于规范城市新建民用建筑修建防空地下室的意见》(以下简称《意见》),经省人民政府同意,以省政府办公厅名义转发各地执行。

  制定《意见》的主要依据包括《中华人民共和国人民防空法》《中华人民共和国城乡规划法》《广东省实施〈中华人民共和国人民防空法〉办法》等法律法规,以及国家国防动员委员会等4部委联合颁发的《人民防空工程建设管理规定》等有关规定。

  二、主要内容

  《意见》主要对城市新建民用建筑修建防空地下室的范围和标准,以及易地建设条件进行了明确和规范;从加强组织领导、落实人民防空工程建设规划、清理现行有关政策措施等方面,对进一步规范城市新建民用建筑修建防空地下室有关工作提出了具体要求。

  (一)关于修建防空地下室范围。《中华人民共和国人民防空法》《广东省实施〈中华人民共和国人民防空法〉办法》规定,城市新建民用建筑按照国家和省有关规定修建防空地下室。城市是相对于乡村的概念,根据《中华人民共和国城乡规划法》,以及《中华人民共和国人民防空法》关于“人民防空实行长期准备、重点建设、平战结合的方针,贯彻与经济建设协调发展、与城市建设相结合的原则”“城市是人民防空的重点”等规定,《意见》明确城市(含县级市、县城)总体规划确定的城市规划区内城镇建设用地内的新建民用建筑(包括除工业生产厂房及其配套设施以外的所有非生产性建筑,下同),应按规定修建防空地下室。

  根据国家部署要求,全国已全面启动国土空间规划编制审批和实施管理工作,今后主体功能区规划、土地利用总体规划、城乡规划、海洋功能区划等统称为“国土空间规划”;各地不再新编和报批城市(镇)总体规划,已批准的规划期至2020年后的城市(镇)总体规划,要按照新的规划编制要求,将既有规划成果融入新编制的同级国土空间规划中。因此,《意见》明确各市县国土空间总体规划经批准实施后, 要做好与城区划定范围的衔接,进一步细化明确本地区城市新建民用建筑需修建防空地下室的范围。

  在本条中,还明确了民用建筑的含义,即民用建筑包括除工业生产厂房及其配套设施以外的所有非生产性建筑。民用建筑典型建筑形式详见下表:

图1.jpg

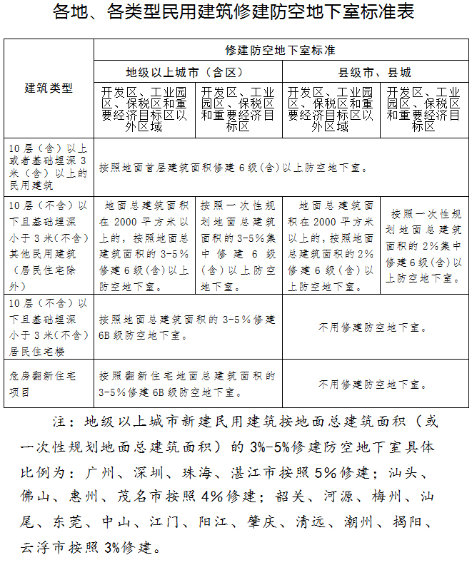
  (二)《意见》按照各种建筑类型,明确了城市新建民用建筑修建防空地下室的标准。具体以表格形式解读如下:

图2.jpg

  (三)关于防空地下室易地建设条件。根据国家有关规定,城市新建民用建筑修建防空地下室坚持应建尽建,与地面建筑同步修建,确因地质、地形、施工等客观条件不能与地面建筑同步修建的,建设单位可以申请易地建设,经批准后缴纳易地建设费。《意见》明确了可以申请易地建设的4种具体情形,并要求严格审批。

  (四)关于修建防空地下室的工作要求。城市新建民用建筑修建防空地下室涉及人防、自然资源、住房城乡建设等多个部门,需要相关职能部门加强协作。《意见》要求各地明确相关部门的人防职责,各相关职能部门明确办事流程,落实工程建设项目审批制度改革和消防安全有关要求,确保应建尽建、应缴尽缴,确保质量和安全。

  人民防空工程建设规划是进行人民防空工程建设的重要依据,各地应依法制定人民防空工程建设规划,纳入国土空间规划,并随着经济建设和城市建设的发展及时修订、不断完善,在城市规划和建设中逐步落实。

  为维护政策的严肃性,确保政令畅通,《意见》要求各地依法管理城市新建民用建筑修建防空地下室工作,限期清理纠正违反法律法规政策规定自行制定的政策;尚未依法实施结合民用建筑修建防空地下室的地区,要抓紧实施。